soziales_kapital
wissenschaftliches journal österreichischer fachhochschul-studiengänge soziale arbeit
Nr. 9 (2013) / Rubrik "Thema" / Standortredaktion St. Pölten
Printversion: http://www.soziales-kapital.at/index.php/sozialeskapital/article/viewFile/256/412.pdf
Christoph Redelsteiner:
1. Wohin soll ich mich wenden?
„Wohin soll ich mich wenden, wenn Gram und Schmerz mich drücken?1“ lautet die erste Zeile eines Kirchenliedes, getextet von Johann Philipp Neumann und vertont von Franz Schubert. Während das Kirchenlied den Pfad für die Hilfesuchenden klar vorgibt (Zu dir, o Vater, ...Du heilest jeden Schmerz) ist der Pfad für viele Menschen auf der Suche nach rascher Hilfe nicht so eindeutig. Schon für klar erkennbare Gefahren wie Feuer, Gewalt oder medizinischer Notfall gibt es unterschiedliche Rufnummern.2 Was aber wenn das Problem „einfacher“ und unter diesem lebensbedrohendem Niveau ist? Einige der bewussten und unbewussten Fragestellungen der Hilfesuchenden lauten: Wer ist wofür zuständig? Wer ist wann erreichbar? Was ist mein Problem? Ist das das Hauptproblem? Wer hilft mir das zu klären? Wie einfach kann ich Hilfe bekommen? Wie rasch? Welcher Einrichtung muss oder kann ich in dieser Situation vertrauen? Und sprechen die meine Sprache?
Verfügen die Betroffenen über keine unmittelbar ansprechbares soziales Netzwerk, keine detaillierte Kenntnisse über Infrastruktur und Erreichbarkeit der lokalen Sozial- und Gesundheitseinrichtungen, oder keine anderen persönlichen Ressourcen zur Lösung Ihres Problems wird sehr rasch der Rettungsdienst gerufen. Dieser ist häufig der einzige, niedrigschwellige und rund um die Uhr erreichbare mobile und aufsuchende Gesundheitsdienstleister. Er nimmt dann zwangsläufig Aufgabenstellungen, Verantwortungen und Rollen von Einrichtungen der sozialen Arbeit wahr.
In diesem Beitrag wird die Dimension des Problems anhand von Beispielen skizziert und einige internationale Lösungsansätze, die sich auch auf die Beteiligung und Expertise von SozialarbeiterInnen stützen, werden vorgestellt.
Im Beitrag sind vorab Aspekte einer in Arbeit befindlichen Dissertation des Verfassers an der Universität Bielefeld, Fakultät für Gesundheitswissenschaften, School of Public Health enthalten.
2. “Help – I need somebody. Help – now just anybody“ – Zur Sicherheit ins Krankenhaus!?
“Help – I need somebody. Help – now just anybody3“ singt John Lennon mit den Beatles und liefert auch gleich eine Begründung für das ungezielte Hilfeersuchen. „When I was younger, so much younger than today, I never needed anybody's help in any way. But now these days are gone, I'm not so self assured, Now I find I've changed my mind and opened up the doors.“ Die Türöffnung durch den Hilfe suchenden älteren Menschen ist nicht immer möglich. Alleinstehend, ohne nachbarschaftliche oder unmittelbare familiäre Unterstützung und bettlägerig – ausgerechnet um 23.00 h fällt dem Betroffenen die Fernbedienung aus der Hand – er kann sie nicht erreichen, ist müde, würde den Fernseher gerne abdrehen. Er drückt den Knopf seines Hausnotrufgerätes und wird mit dem Callcenter einer Sozialorganisation oder eines Bewachungsdienstes verbunden.4 Ob der dort arbeitende Mitarbeiter in der Eile „Schwindel, hab Angst zu fallen“ statt „Fernbedienung runtergefallen“ versteht oder der Patient ihm das so durch den nicht immer kristallklar klingenden „Äther“ mitteilt – laut Datenblatt im Callcenter hat der Betroffene keine rasch erreichbaren Angehörigen, die Sozialeinrichtung keine rasche und qualifizierte Ressource zum Klären der Lage. Also springt das Gesundheitssystem in Form der niedrigschwelligen Institution Rettung ein. Auch ist es für den „Patienten“ manchmal weniger beschämend wegen leichtem Schwindel die Rettung zu rufen und nach Eintreffen der Crew eine Symptomverbesserung zu haben, als die eigene Einsamkeit bewusst erkennen oder gar nach außen kommunizieren zu müssen. Ist der Betroffene auf Grund der Einschätzung des Teams in der mentalen Lage einen „Revers“ (Transportverweigerung) zu unterschreiben, kann er glücklicherweise zu Hause bleiben. Ist er dazu nicht in der Lage und ein SanitäterInnenteam (Stichwort „Erfolgsmodell Zivildienst“) im Einsatz das sich die riskante Einschätzung der „Belassungsfähigkeit“ nicht (zu)traut wird der Betroffene sicherheitshalber hospitalisiert. Geschätzte Kosten: zumindest 700 € für Transport und die Versorgung im Krankenhaus. Nachdem die meisten Krankenkassen nur den Transport abgelten und auf Grund der Statutenlage die Untersuchung und Belassung vor Ort nicht erstatten, besteht auch aus betriebswirtschaftlicher Sicht für eine Einsatzorganisationen ein Anreiz die Kosten durch einen Krankenhaustransport zumindest teilweise erstattet zu bekommen.
Zwei Stunden oder einen Tag später geht es für den Patienten meist wieder nach Hause in die gewohnte Umgebung. Meist ohne Lageanalyse durch eine SozialarbeiterIn, pflegerische oder sozialarbeiterische EntlassungsmanagerInnen werden meist nur zu komplexeren Fällen beigezogen. Das Ausmaß dieser und ähnlicher Hilfeleistungen kann beispielsweise für die Stadt Wien mit zumindest 50 Einsätzen pro Nacht geschätzt werden.
Andere häufige Lösungsvarianten sind die Beiziehung des Notarztes, der damit nicht für lebensbedrohliche Einsätze zur Verfügung steht, der Versuch einen Hausarzt oder dessen Vertretung vor Ort zu bekommen oder die Einschaltung des Amtsarztes. In allen Fällen geht es dabei primär um die formelle rechtliche Absicherung der einzelnen Institutionen und Personen in der schlecht verzahnten Betreuungskette – die junge Turnusärztin auf der Inneren Abteilung steht am Ende der Kette und überlegt ob sie nun die Oberärztin zur Entscheidungshilfe ob der „Patient“ gleich wieder nach Hause kann, weckt. Es geht nicht primär um eine Klärung der aktuellen Situation oder mittelfristigen Hilfeplanung mit und im Sinne des Betroffenen – dazu fehlt den Teams auch die erforderliche Zeit und Ausbildung. Es geht auch nicht um die wirkliche Sicherheit des Betroffenen – ambulante und stationäre Aufenthalte in Krankenhäusern und ein Aufenthalt außerhalb der vertrauten persönlichen Umgebung beinhalten ebenso eigene medizinische, mentale und soziale Risiken.
3. “Help me if you can, I’m feeling down“ – Schon wieder?!
Die Beatles singen weiter: “Help me if you can, I'm feeling down. And I do appreciate you being 'round. Help me get my feet back on the ground.5“ Die Hilfe kommt – um den manchmal unverletzten Gestürzten auf die Beine zu stellen. Nicht selten ist das präsentierte medizinische Problem des Patienten real ein komplexeres – Einsamkeit, mangelnde Pflege, psychische Erkrankung, überforderte „significant others“. Bleibt die Versorgungskette auf das „presented problem“ konzentriert und das tatsächliche Problem ohne Erkennung und Lösungsversuch, wird der Patient weiter Hilfe suchen.
Ein Indikator für eine letztlich nicht adäquate Reaktion ist das rasche erneute Hilfeersuchen durch die PatientIn oder Angehörige. Die Berufsrettung Wien führte im Jahr 2007 174.434 Einsätze durch – bei 2670 der namentlich genau bekannten PatientInnen wurde innerhalb von 36 Stunden wieder ein Einsatz durch die Berufsrettung angefordert. Somit werden 1,85% der namentlich bekannten Patienten innerhalb von 36 Stunden vom Rettungsdienst erneut versorgt. Diese 2670 Fälle wurden von 1422 PatientInnen generiert. Die Auswertung nach dem medizinischen Triage- und Klassifizierungssystem NACA6 ergibt das 1744 der 2670 Fälle eine geringfügige medizinische Störung zeigen bzw. nur ambulanter Abklärung bedürfen (vgl. Ander 2009: 37-48). Diese Zahlen sind ein deutlicher Hinweis auf eine über eine rein medizinische Situation hinausgehende komplexe primär psychosoziale Problemlage, bei der die Ressource „Rettung“ zur realen Lösung keinen tatsächlichen Beitrag leisten kann. Im Rahmen der Studie von Ander konnte nicht erhoben werden in welchen Ausmaß diese PatientInnen zusätzlich bei anderen Institutionen wie dem Vertretungsdienst der Hausärzte („Ärztefunk“), bei einem Hausarzt, Pflege- oder einem Krankentransportdienst durch Betreuungsschleifen gingen. Für viele Problemlagen stünden in Wien auch Ressourcen zur Aktivierung zur Verfügung, beispielsweise der sozialpsychiatrische Notdienst mit mobilem Krisendienst (24 h), der Akutpflegedienst der Johanniter in Kooperation mit dem Fonds Soziales Wien (24 h), das Kältetelefon der Caritas (24 h) und der Sozialruf des Fonds Soziales Wien (täglich 8-20 h) – alle unter jeweils anderen Rufnummern erreichbar.
4. Won't you please, please help me?7 – Wochende und Feiertage – Hochsaison für “Frequent Flyers“
Einzelne PatientInnen oder deren Angehörigen bitten oft über lange Zeit und mehrfach in sehr kurzen Abständen um Hilfe. „Spitzenreiter“ ist ein Patient bei dem 82 Mal eine wiederholte‘ Intervention durchgeführt wurde, bei einem weiteren waren 75 Reinterventionen erforderlich, „Platz“ drei belegt ein Patient mit 57 Interventionen im Jahr 2007 (vgl. Ander 2009: 37f).
Nachfolgender Fall einer etwa 40jährigen Patientin zeigt aus rettungsdienstlicher Sicht ein typisches Einsatzverlaufsmuster einer Patientin mit psychosozialer Problemstellung.

Tabelle 1: Einsatzhäufung zu psychosozialer Patientin (adaptiert nach Ander 2009: 42)
Es finden sich mehrfache Hospitalisationen innerhalb von zweimonatigen Abständen und vom 20.-22.10. ein Wochendverlaufsmuster mit Drehtüreffekt: Der Transport ins Krankenhaus führt jeweils zu einer raschen Entlassung mit neuerlicher rettungsdienstlicher Intervention, nach 2 Belassungen gibt es am 22.10. Montag morgens keine Anforderung mehr. Der Verfasser hofft/vermutet, dass nach 08.00 die reguläre psychosoziale AnsprechpartnerIn der PatientIn zur Verfügung stand.
Zwei typische Betreuungsprobleme zeigen sich auch in nachfolgender Aufstellung von „Notfall“einsätzen der Wiener Rettung. Eine ca. 60-jährige Patientin ruft ab Mitte August mehrfach den Rettungsdienst, wird jeweils rasch entlassen. Es gelingt nicht eine passende extramurale Betreuung zu arrangieren, die Patientin ruft an zwei Tagen fünf Mal den Rettungsdienst, wird danach an einem Tag zwei Mal hospitalisiert und entlassen und am selben Tag nochmals vom Rettungsdienst nach Untersuchung zu Hause belassen. Vom ersten Anruf im August bis zu den Weihnachtstagen gibt es insgesamt 22 Anforderungen eines Notfallrettungsmittels. Auch hier sind Anforderungen anderer Gesundheits- und sozialer Dienste oder des Ärztefunkes nicht ermittelt, es ist aber davon auszugehen das die Patientin auch an anderer Stelle um Hilfe gebeten hat. Ab dem 22.12. ergibt sich das „Weihnachtssyndrom“. Das ist die Jargonbezeichnung für die Auswirkungen geringerer Verfügbarkeiten von sozialen Einrichtungen, verbunden mit einer oft erhöhten individuellen psychosozialen Belastung von PatientInnen, die zu einem Anstieg medizinisch nicht indizierter Einsätze führen. Im vorliegenden Fall kommt es zu acht Interventionen mit sechs Hospitalisierungen innerhalb von sieben Tagen.

Tabelle 2: Einsatzhäufung zu psychosozialer Patientin (adaptiert nach Ander 2009: 43)
5. Das kranke Kind im Irrgarten der Institutionen
Als weiteres Beispiel, welche individuellen, organisatorischen und planerischen Kompetenzen erforderlich sind um sich im Gesundheitswesen treffsicher die passende Ressource auszusuchen, können die verschiedenen Pfade zur Versorgung kranker Kinder betrachtet werden.
„Bereits die Darlegung der gedachten Aufgaben und Verfügbarkeiten der einzelnen Institutionen, ohne Einbeziehung der Fallzahlen und Realität, zeigt die Schwierigkeiten bei der Auswahl der „richtigen“ Institution für den Laien. Ein entsprechender Bildungsgrad, Kommunikationsfähigkeit und Überblick über die Einrichtungen sowie eine Einschätzung des Gesundheitsproblems sind erforderlich. Die nachfolgende Tabelle zeigt die ideale und geplante Aufteilung aus Sicht der Einrichtungen.“ (Redelsteiner 2005: 17)

Tabelle 3: Zeitliche und fachliche Zuständigkeiten von Institutionen – Soll (vgl. Redelsteiner 2005:17)
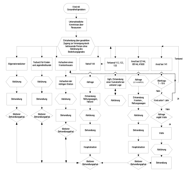
Kombiniert man die Struktur und Verfügbarkeit der Gesundheitsinstitutionen, mit der Sicht der mit einem akuten Gesundheitsproblem eines Kindes konfrontierten Person, ergeben sich viele mögliche Pfade, die der Patient beschreiten kann. Als Entscheider und primärer „Gatekeeper“ öffnet letztlich, in Ermangelung einer niedrigschwelligen, rasch und rund um die Uhr erreichbaren Einrichtung, die für das Kind verantwortliche Person die jeweilige „Tür“ zum Gesundheitswesen. Das nachfolgende Flussdiagramm stellt vereinfacht dar, welche Wege und Irrwege dabei beschritten werden können.

Abbildung 1: mögliche Patientenpfade bei einem akuten Gesundheitsproblem (vgl. Redelsteiner 2005:18)
Die Vielzahl dieser und für den Laien, oft aber auch für die Fachkräfte, unübersichtliche Zahl an Zugangsmöglichkeiten führen auch in diesem Bereich zu einer zu starken Frequentierung von Einrichtungen, die für diese jeweiligen Problemlagen keine passende Ressource darstellen. „Im Jahr 2005 wurden 15.943 Kinder- und Jugendliche nach Notrufen bei der Wiener Rettung präklinisch versorgt. Davon hatten 75% der Patienten einen NACA Score kleiner 3, bedurften also maximal einer Abklärung in einer Ambulanz. Rund 6.000 Kinder werden jährlich durch den Ärztefunkdienst visitiert. Etwa 180.000 Patienten wurden in den Aufnahmen der Wiener Kinderkliniken vorstellig. Bei 10% davon war in der Folge ein stationärer Aufenthalt erforderlich. Die Erziehungsberechtigten wählen häufig die für das jeweilige Krankheitsbild des Kindes ungeeignete Ressource aus.“ (vgl. Redelsteiner 2005: Abstract)
6. PatientInnen helfen den passenden Pfad zu finden
“Primary health care“ ist die erste Versorgungsebene der PatientInnenversorgung, die beispielsweise HausärzteInnen, niedergelassene FachärzteInnen, Gemeinschaftspraxen, Apotheken oder Ambulatorien der Krankenkassen umfassen sollte. Untersuchung und Behandlung im Krankenhaus oder anderen stationären Einrichtungen sind die Aufgabe der zweiten Versorgungsebene („Secondary Health Care“). Eine gute Steuerung und Lenkung der PatientInnen hin zu den passenden Ressourcen sollte als integrierte „Primary Care“ konzipiert sein, als erste Versorgungsebene für soziale, psychosoziale, pflegerische und medizinische Anliegen. Das erweitert die primäre „medizinische“ Versorgungslandschaft um eine Vielzahl sozialer Einrichtungen wie Beratungszentren, Jugendwohlfahrt, Gewaltschutzzentren, Frauenhäusern, verschiedenen Einrichtungen der Krisenintervention usw.
Gemeinsame Aufgaben dieser ersten Versorgungsebenen müssten unter anderem sein:
Einrichtungen, die in diesen Aufgaben aktiv sind, gibt es zu meist – es fehlt aber deren Verknüpfung, Steuerung und Koordination auf einer Metaebene.
Die nachfolgende Auswertung der Fallzahlen der Berufsrettung Wien (Magistratsabteilung 70) zeigt die, unter anderem durch das zunehmende Alter der Bevölkerung und daraus resultierenden vermehren Steuerungsproblemen, ansteigende Einsatzfrequenz – sie hat sich von 1991 bis 2011 mehr als verdoppelt.
| Bundesland Wien | 1991 | 2001 | 2011 |
| Einwohnerzahl8 | 1.539.848 | 1.550.123 | 1.714.142 |
| Einsätze9 | 72.981 | 140.719 | 162.876 |
| Einsätze | 47 | 91 | 95 |
7. Primary Care – Lösungsansätze in Großbritannien
Das britische Sozial- und Gesundheitswesen ist mit ähnlichen Problemen wie das Österreichische konfrontiert: Mangel an finanziellen Mitteln, Mangel an HausärztInnen und Pflegepersonal, Reduktion an persönlichen Gesundheitskompetenzen und demografische Komponenten haben das System an seine Grenzen gebracht. Neben Maßnahmen wie die Bewertung von politischen Entscheidungen für die Gesundheit insgesamt und der Verstärkung von individuellen Gesundheitskompetenzen wird eine Lösung auch auf strategisch-planerischer Ebene versucht um das System besser steuern zu können.
Das nachfolgende Diagramm zeigt die Verbindung der verschiedenen Versorgungsebenen und den Bezug zu den regionalen „National Health Service“ (NHS) Trusts mit den Hauptsektoren „Primary Care“ und „Secondary Care“.10 Diese werden gemeinsam regional von einem Primary Care Trust (PCTs) geführt, der unter anderem Zulassungen der Betreuungseinrichtungen durchführt. Die PCTs sind auch lokal mächtig und kontrollieren etwas 80% des NHS Budgets.11 12

Abbildung 2: Primary and Secondary Care – die zwei wesentlichen Teile des National Health Services mit den jeweiligen Untergliederungen13
Unter Primary Care versteht der NHS jene Dienstleister, an die sich die meisten Menschen als ersten Kontaktpunkt wenden. Dabei wird schon in der Grafik auf die Überlappung von “Emergency and urgent care“ zwischen der ersten und zweiten Versorgungsstufe hingewiesen, der Rettungsdienst (Ambulance Trust) steht formal im Bereich „Secondary Care“. Dieser Zweig wird vom NHS als „akute Gesundheitsbetreuung“ bezeichnet, der aus elektiver Versorgung oder Notfallversorgung bestehen kann. Dabei wird explizit darauf hingewiesen, dass für die elektive Versorgung eine Zuweisung durch einen „primary or community health professional such as a GP“, also beispielsweise eine HausärztIn, GemeindesozialarbeiterIn oder KrankenpflegerIn erforderlich ist.14
„In den letzten fünf Jahren ist die Zahl an Notrufen um einen Rettungswagen um ein Drittel gestiegen.“15 Im Fiskaljahr 2009/10 wurden 7,87 Millionen Notrufe an die Rettungsleitstellen in England getätigt, das ist eine Steigerung von 5,2% (391.000) gegenüber dem Berichtsjahr zuvor. Von diesen Anrufen führten landesweit 81,5% (6,42 Millionen) zu einem Einsatz eines Rettungsmittels vor Ort – der Vergleich mit dem Vorjahr ergibt ein mehr an 4,3% (265.000) Einsätzen als 2008/09. (vgl. The NHS Health and Social Care Information Centre, Workforce and Facilities 2010: 4, Redelsteiner 2011) Zur Bewältigung dieser steigenden Fallzahlen auf der ersten Prozessebene der akuten Versorgung wurden die Aufgaben der NHS Rettungsleitstellen in den letzten Jahren verändert. Ursprünglich wurden dort Hilfeersuchen entgegengenommen und danach mit einer gewissen Reihung nach Dringlichkeit an die vorhandenen Rettungsmittel vergeben. Nun ist in der Aufgabenbeschreibung bereits auf der Hauptwebpage des Nationalen Gesundheitsdienstes dezidiert festgehalten: „The emergency control room decides what kind of response is needed and whether an ambulance is required.“16 Damit steht der Rettungsleitstelle die Möglichkeit offen, Anrufer auch an andere Formen der Hilfe weiterzuvermitteln. In London gibt es dazu eine Hotline mit Clinicial Telephone Advice wo SanitäterInnen und KrankenpflegerInnen Anrufer in einfachen medizinischen Dingen beraten und bei Bedarf zu Haus- und Fachärzten oder in Ambulatorien weitervermitteln. Ebenso gibt es die Beratungshotline „NHS Direct“, wo SozialarbeiterInnen und KrankenpflegerInnen Hilfesuchende in pflegerischen und sozialen Angelegenheiten beraten, beispielsweise auch zu Schulungsmöglichkeiten oder Selbsthilfegruppen verweisen, bei Bedarf auch ein umfangreicheres telefonisches Clearing durchführen und zu lokalen CasemanagerInnen weitervermitteln.
Somit bedeutet zumindest in den urbanen Regionen wie London oder Birmingham ein Hilfeersuchen nicht mehr automatisch den Einsatz eines Rettungsmittels.
Nachfolgende Grafik zeigt die Zahl der Anrufe (Calls), die zu keinem Einsatz (Incident) führen in den zwölf NHS Trusts. Die Gründe für die starken Differenzen zwischen Anrufen und tatsächlichen Einsätzen in den Regionen liegen beispielsweise an den noch regional unterschiedlichen strategischen Vorgaben, der Einwohnerdichteklasse, dem (sozialen) Urbanitätsgrad, der Verfügbarkeit anderer Ressourcen, den von der Öffentlichkeit subjektiv wahrgenommenen Eintreffzeiten, der „Härte“ der telefonischen Abfrage bzw. Ausfilterung und der Menge der für die Einwohner zur Verfügung stehenden Rettungsmittel.

Abbildung 3: Anrufe (Calls) und Einsätze (Incidents) zu Notfällen und Dringlichen Einsätzen in den 12 Ambulance Trusts des NHS England, Berichtsjahr 2009-2010 (vgl. The NHS Health and Social Care Information Centre, Workforce and Facilities 2010: 8)
In London gelang es „NHS Direct“ rund 400.000 Hilfesuchende alleine durch telefonische Beratung zu bedienen. Genau 66.168 Anrufe über den Rettungsnotruf „999“ wären früher eigentlich der Kategorie C zugeordnet worden und hätten irgendeine Form der nicht dringlichen vor Ort „Visite“ gebraucht. Durch konkrete telefonische Beratung und Weiterschaltung an „NHS Direct“ bzw. „Clinical Telephone Advice“ konnte aber der Einsatz eines Rettungsmittels unterbleiben. Die Gesamtzahlen der Einsätze der Kategorie C, die durch Telefonberatung bedient werden konnten, ist für alle zwölf NHS Trusts im Diagramm dargestellt. Sie variieren zwischen 887 auf der „Isle of Wight“ und den erwähnten 66.168 für London Ambulance Service.

Abbildung 4: Zahl der Anrufe die durch telefonische Beratung bereits gelöst wurden und zu keinem Einsatz vor Ort führten in den 12 Ambulance Trusts des NHS England, Berichtsjahr 2009-2010 (vgl. The NHS Health and Social Care Information Centre, Workforce and Facilities 2010: 9)
Aussagekräftiger ist die Umrechnung dieser Zahlen auf 1000 Einwohner, die für drei NHS Trust hier musterhaft durchgeführt wird:
| Gebiet | Einwohner | Durch Telefonberatung vermiedene Einsätze | Durch Telefonberatung vermiedene Einsätze pro 1000 Einwohner |
| Isle of Wight | 132.73117 | 887 | 6,68 |
| West Midlands | 5.300.00018 | 28.000 | 5,28 |
| London | 7.512.40019 | 66.168 | 8,81 |
| England | 61.792.00020 | 221.010 | 3,58 |
8. Primary Care – ein kommunaler Lösungsansatz in Spokane, USA
Der Rettungsdienst der Feuerwehr der Stadt Spokane im US-Bundesstaat Washington ist für rund 210.000 Einwohnerinnen verantwortlich.
| Jahr 2011 | Spokane | Wien |
| EinwohnerInnen | 210.103 | 1.714.142 |
| RTW Notfalleinsatz | 9.802 | 208.633 |
| RTW Einsatz | 13.042 | 021 |
| Notarzteinsatz | 022 | 43.594 |
| Summe | 18.234 | 252.227 |
| RTW Einsätze p 1000 Einwohner | 87 | 122 |
| Gesamt Einsätze p 1000 Einwohner | 87 | 147 |
| ∅ Lebenserwartung in Jahren bei Geburt | 7923 | 77,0724 |
Auch dieser Rettungsdienst ist mit den in den vorangegangenen Abschnitten dargestellten Problemen zwischen soziale Einrichtungen und Gesundheitsdienstleistern, sinkenden finanziellen Ressourcen verbunden mit steigenden Einsatzzahlen konfrontiert. Durch den für die USA typischen Mangel an kostenfreier medizinischer und sozialer Grundversorgung haben viele Bürger den Rettungsdienst als scheinbar einzige Alternative zur Erfüllung basaler medizinischer und sozialer Bedürfnisse. AnruferInnen werden mit Hilfe eines medizinischen Abfrageschemas interviewt und bei Bedarf zu einfacheren Ressourcen verwiesen. Ein Teil der Hilfeersuchen, vor allem jene aus dem psychosozialen Bereich, konnte damit nicht abgedeckt werden. Die Feuerwehr hat nun in Kooperation mit dem Department Soziale Arbeit der Eastern Washington University (EWU) ein Pilotprojekt gestartet, bei dem Bachelor und Master StudentInnen der Sozialen Arbeit im Rahmen des CARES (Community Assistance Response) Teams Patientinnen über Vermittlung der Rettungsleitstelle aufsuchen. Diese Einsätze werden entweder direkt als erste Versorgungsebene im Sinne eines Clearing geleistet oder auf Anforderung eines Rettungsdienstes, der einen Patienten nach Untersuchung vor Ort belassen hat. Eine Anforderung über Privatpersonen oder anderen Einrichtungen als den Rettungsdienst ist nicht Teil des Konzeptes. Aufgabenstellung des ‚CARES‘ Teams ist eine möglichst hohe Verfügbarkeit der limitierten Einsatzressourcen des Rettungsdienstes für akute medizinische Notfälle sicherzustellen und im Sinne einer aufsuchenden sozialen Krisenintervention vor Ort ein Clearing durchzuführen. Die mittel- und langfristigen Bedürfnisse der Klientinnen werden identifiziert, es wird versucht individuelle, familiäre und nachbarschaftshilfliche Ressourcen zu finden und KlientInnen werden bei Bedarf mit einer geeigneten sozialen, medizinischen oder pflegerischen Einrichtung verknüpft oder dorthin verwiesen.
Indikationsliste:
Das Team bietet keine sozialpsychiatrische oder psychotherapeutische Krisenintervention an sondern verweist für diesen Fall an klinische SozialarbeiterInnen, PsychologInnen oder PsychiaterInnen. Als Teamleitung und Rückfallebene steht eine ausgebildete Sozialarbeiterin (Licensed Clinical Social Worker) zur Verfügung. Seit dem Einsatz der Sozialarbeiterinnen konnte in dem Bereich der immer wieder anrufenden Patientinnen („Frequent Flyers“) in den letzten Jahren eine Reduktion der rettungsdienstlichen Einsätze von 75-77% erzielt werden.25
9. Ausblick
Die vielen in der KlientInnen- und PatientInnenbetreuung aktiven Institutionen bemühen sich auch jetzt tagtäglich um eine adäquate Versorgung, oft bis zur inhaltlichen und finanziellen Selbstverleugnung. Die MitarbeiterInnen der involvierten Berufsgruppen arbeiten engagiert und oft bis zur Selbstausbeutung und zum Burn-Out. Der Verfasser hat dabei das Bild eines Drachenbootes (oder Ruder-Rennachters) vor Augen – alle Beteiligten rudern nach Leibeskräften. Es besteht aber keine Synchronisation, niemand bestimmt die Richtung und das Boot dreht sich im Kreis. Die Insassen des Bootes erleben denn Alltag oft eher als ausbeuterische Galeere denn als gesundheitsfördernden Sport.
Es ist die Aufgabe aller Beteiligten dieses historisch gewachsene Gefüge (System?) zu synchronisieren und konsequent auf eine integrierte und kooperative Fallsteuerung auszurichten. Der Verfasser wird im Rahmen seiner Dissertation einen Überblick über integrierte Formen der PatientInnenlenkung des Rettungsdienstes im Primary Care Bereich vorlegen und versuchen so einen kleinen Beitrag zu leisten. Als wichtigster Schritt wäre die Schaffung einer zentralen sozialarbeiterischen Clearingstelle mit engster Ankoppelung an eine Rettungsleitstelle, die rund um die Uhr beratend zur Verfügung steht und bei der Ressourcenauswahl behilflich ist.
Ziel der Systemverbesserung sollte eine höhere Treffsicherheit des Systems sein, also eine bessere Zuteilung der Patienten zu den geeigneten Ressourcen.
Verweise
1 siehe http://www.youtube.com/watch?v=9pJpZW-xw3o
2 In den Bundesländern Vorarlberg, Burgenland und Tirol werden die Rufnummern für Feuerwehr (122) und Rettungsdienst (144) bereits auf dieselbe Einrichtung – eine Landesleitstelle – aufgeschalten. Die Infonummer für den ärztlichen Bereitschaftsdienst (141) wird in Vorarlberg und im Burgenland ebenfalls bereits in die Landesleitstelle geroutet. In Niederösterreich und Kärnten laufen Anrufe unter 144 und 141 (Ärztedienst) bei der Landesleitstelle Notruf 144 auf. Die einheitliche europäische Notrufnummer 112 (anders als in den meisten EU Staaten wo sie zum Rettungsdienst/Feuerwehr gelenkt wird) wird in Österreich zur Polizei geschaltet und kaum beworben und benutzt.
3 siehe http://www.youtube.com/watch?v=3t8MeE8Ik4Y
4 In Wien gibt es beispielsweise mehr als 12 Anbieter von Hausnotrufgeräten. Sie dienen auch als Marketing- und „Kunden“bindungsinstrument für Sozialorganisationen.
5 hier: Tina Turner, siehe http://www.youtube.com/watch?v=kXS0b7EfMV4
6 Das National Advisory Comitee for Aeronautics (NACA) Score ist ein simples und international in Rettungsdiensten und Notaufnahmen weit verbreitetes System zum Bewerten der Verletzungs- oder Erkrankungsschwere von Patienten. Es umfasst sieben, mit allgemein klinischen Definitionen umschriebene Kategorien, ist unabhängig von Messwerten und daher für die präklinische Notfallmedizin besonders geeignet (vgl. Schlechtriemen 2005: 96).
7 siehe http://www.youtube.com/watch?v=CJY7KW_YAac
8 vgl. http://www.statistik.at/web_de/statistiken/bevoelkerung/volkszaehlungen_registerzaehlungen/bevoelkerungsstand/index.html, Download 29.01.2013
9 Angaben der Wiener Berufsrettung, im eigenen Archiv
10 Regional bedeutet im britischen Kontext Einheiten von beispielsweise 15,5 Millionen EinwohnerInnen auf 47.751 km² Fläche für den Primary Care Trust von Zentralengland. Vgl. NHS (2012): Midlands and East. Annual Report Primary Care Trust. S. 6.
11 vgl. http://www.nhs.uk/NHSEngland/thenhs/about/Pages/nhsstructure.aspx 30.05.2011
12 Mit Stand Mai 2011 wird durch die aktuelle Regierung eine Neustrukturierung des NHS für 2013 diskutiert, die auch die Abschaffung der PCTs und SHAs beinhaltet.
13 vgl. http://www.nhs.uk/NHSEngland/thenhs/about/Pages/nhsstructure.aspx 30.05.2011
14 vgl. http://www.nhs.uk/NHSEngland/thenhs/about/Pages/overview.aspx Download 30.05.2011
15 vgl. http://www.nhs.uk/NHSEngland/thenhs/about/Pages/authoritiesandtrusts.aspx#primary 05.06.2011
16 vgl. http://www.nhs.uk/NHSEngland/thenhs/about/Pages/authoritiesandtrusts.aspx#primary 05.06.2011
17 vgl. http://www.statistics.gov.uk/census2001/pyramids/pages/00mw.asp 05.06.2011
18 vgl. Redelsteiner/Krczal (2009: 125)
19 vgl. Redelsteiner/Krczal (2009: 135)
20 vgl. http://www.statistics.gov.uk/cci/nugget.asp?id=6 05.06.2011
21 In Wien werden keine Einsätze die über Notruf 144 disponiert werden ohne „Blaulicht“ vergeben
22 Ein Facharzt für Notfallmedizin ist telemedizinisch beratend tätig, aber nicht vor Ort im Einsatz
23 http://www.srhd.org/spokane-counts/indicator/61/life-expectancy/print Download 28.01.2013
24 http://www.statistik.at/web_de/statistiken/bevoelkerung/demographische_masszahlen/sterbetafeln/index.html Download 28.01.2013
25 Email von Gregory Patty an Redelsteiner, C. am 01.08.2012, im eigenen Archiv
Literatur
Buchpublikationen, Beiträge in Büchern, Fachzeitschriften
London Ambulance Service NHS Trust (2008): Annual Report 2007/08
Mason, S. / Knowles, E / Colwell, B. / Dixon, S. / Wardrope, J. / Gorringe, R. / et al. (2007): Effectiveness of paramedic practitioners in attending 999 calls from elderly people in the community: cluster randomised controlled trial. BMJ 2007 doi: 10.1136/bmj.39343.649097.55
Office for National Statistics (2009): Statistical Bulletin 2008-based National population projections. http://www.statistics.gov.uk/pdfdir/pproj1009.pdf 06.06.2011 12:19
Redelsteiner, Christoph (2008): Das Gesundheitswesen auf dem Weg zum Gesundheitssystem. In Sozialarbeit in Österreich, Zeitschrift für Soziale Arbeit, Bildung und Politik, Ausgabe 2/2008, S 14-17
Schlechtriemen, Thomas / et al. (2005): Validierung des NACA Score anhand objektivierbarer Parameter. In: Notfall & Rettungsmedizin. 8: S. 96-108
Schniedermeier, Udo / Hoffmann, Edgar (2009): Die Rettungsleitstelle: Sicherheits- und Servicecenter. In: Redelsteiner, C. et al.: Das Handbuch für Notfall- und Rettungssanitäter. Patientenbetreuung nach Leitsymptomen. Deutsches Supplement.
Starfield, Barbara (2003): “Summing Up – Primary Health Care Reform in Contemporary Health Care Systems“ in Implementing Primary Care Reform: Barriers and Facilitators, Edited by Ruth Wilson, S.E.D Shortt and John Dorland,(eds) (School of Policy Studies, McGill-Queen’s University Press, Montreal and Kingston,)
The NHS Health and Social Care Information Centre, Workforce and Facilities (2010): Ambulance Services England 2009-10. 23rd June 2010. Download: http://www.ic.nhs.uk/webfiles/publications/Ambulance/Ambulance_Services_England_2009_10_Bulletin.pdf 05.06.2011 18:42
NHS (2012): Midlands and East. Annual Report Primary Care Trust. S. 6.
West Midlands Ambulance Service NHS Trust (2008): Annual Report 2007/08.
Woollard M. The role of the paramedic practitioner in the UK. (2006): J Emerg Primary Health Care 2006;4:990156. www.jephc.com/full_article.cfm?content_id=337 06.06.2011 11:26
Internetquellen
Bundesministerium für Gesundheit (2009): Krankenanstalten in Zahlen, http://www.kaz.bmgf.gv.at/ 29.09.2009 11.20 h, Wien
Modernisation Agency/Department of Health. The emergency care practitioner report (2004): www.dh.gov.uk/prod_consum_dh/groups/dh_digitalassets/@dh/@en/documents/digitalasset/dh_4093088.pdf. 06.06.2011 11:23
South Western Ambulance Service Trust (2010): Facts, Performance Figures, Statistics and Finance. http://www.swast.nhs.uk/facts/performance.htm 07.06.2011 10:26
http://www.srhd.org/spokane-counts/indicator/61/life-expectancy/print Download 28.01.2013
http://www.statistik.at/web_de/statistiken/bevoelkerung/demographische_masszahlen/sterbetafeln/index.html Download 28.01.2013
Gutachten, Studien für Auftraggeber, unveröffentlichte wissenschaftliche Arbeiten
Ander, Gerald (2009): Schon wieder die gleiche Adresse – Problem der Mehrfachinterventionen. Masterthesis Universitätslehrgang für Rettungsdienstmanagement, Donau Universität Krems
Kontrollamt der Stadt Wien (2010), veröffentlicht im April 2011: KA - K-13/09, MA 70, Prüfung der Qualitätssicherung, Personalsituation, Betriebsorganisation, technischen und infrastrukturellen Ausstattung, Finanzentwicklung und Tarifgestaltung. Ersuchen gem. § 73 Abs. 6a WStV vom 21. Dezember 2009
Krafft, Thomas et al(Hrsg.)(2006): European Emergency Data Project. EMS.Data-based Health Surveillance System. Health Monitoring & Benchmarking of European EMS Systems: Components,Indicators, Recommendations.
Redelsteiner, Christoph (2001): Gutachten über den Status der Leitstellenzusammenlegung im Bundesland XY. Analyse der aktuellen organisatorischen, infrastrukturellen, personellen und sozialen Situation. Erstellung eines Verbesserungskonzeptes.
Redelsteiner, Christoph (2006): Die präklinische Akut- und Notfallversorgung pädiatrischer Patienten in Wien. Eine Bestandsaufnahme, Analyse der Schnittstellen und Möglichkeiten der Versorgungsoptimierung. Diplomarbeit Fachhochschule für Sozialarbeit St. Pölten
Redelsteiner, Christoph (2009): Präklinische Notfallversorgung durch unterschiedliche Professionen. Ein Vergleich von in der rettungsdienstlichen Versorgung eingesetzten Berufsgruppen unter den Aspekten Patientenbedürfnisse, Wirtschaftlichkeit und Scoring bei standardisierten Szenarien. Rigorosumsarbeit an der St. Elisabeth Universität für Gesundheitswesen und Sozialarbeit.
Redelsteiner, Christoph / Krczal Albin (2009): Urbane rettungsdienstliche Strukturen in Europa - eine Darlegung wesentlicher Systemkomponenten ausgewählter Städte. Studie im Auftrag NN.Donau Universität Krems, Universitätslehrgang für Rettungsdienstmanagement.
Redelsteiner, Christoph (2011): „Künftige Anforderungen an das Gatekeeping im extramuralen/präklinischen Bereich unter besonderer Berücksichtigung der soziodemografischen Entwicklung“ Qualifying Paper 5 Theoretische Orientierung, Universität Bielefeld, Fakultät für Gesundheitswissenschaften, School of Public Health - WHO Collaborating Center
Persönliche Quellen
Johns, Barry (2009): Email an C. Redelsteiner. Betreff: Trust information. 06. Jänner 2009
Johns, Barry (2009): Emails an C. Redelsteiner. Betreff: Trust information & structures. 10. Jänner 2009
Gregory, Patty (2012): Email an C Redelsteiner C 01.08.2012 im eigenen Archiv
Percival, Alan (2008): Email an C. Redelsteiner. Betreff: FOI Request/198. 19. September 2008
Percival, Alan (2009): Email an C. Redelsteiner. Betreff: organisational structures of urban EMS Systems. 06 January 2009
Über den Autor
![]() |
FH-Dozent DSA Mag. (FH) PhDr. Christoph Redelsteiner, MSc, Jg. 1966
|