soziales_kapital
wissenschaftliches journal österreichischer fachhochschul-studiengänge soziale arbeit
Nr. 8 (2012) / Rubrik "Thema" / Standortredaktion Wien
Printversion: http://www.soziales-kapital.at/index.php/sozialeskapital/article/viewFile/241/370.pdf
Florentina Astleithner:
1. Einleitung1
Wirkungsorientierung, sei es in Form wirkungsorientierter Steuerung von Organisationen oder in Form von Wirkungsanalysen als komplexe Aufgabe wissenschaftlicher Forschung, erlangt - trotz aller kritischen Betrachtung, die diesem Konzept und seinen Wurzeln auch zuteilwird - einen immer bedeutenderen Stellenwert. Dies gilt auch für die Soziale Arbeit und die Wohnungslosenhilfe, der der Schwerpunkt dieser Ausgabe von soziales_kapital gewidmet ist. Um den Nutzen und die Herausforderungen dieses Themas am Beispiel der Wiener Wohnungslosenhilfe zu reflektieren, erfolgt zu Beginn (Punkt 2) eine Annäherung über zentrale Begrifflichkeiten und Konzeptualisierungen von Wirksamkeit, die in der Diskussion eine Rolle spielen. Unter Punkt 3 werden unterschiedliche Perspektiven angesprochen und eine Reihe von Fragen aufgeworfen, die darauf hinauslaufen, den Zweck und die Zielrichtung von Wirkungsanalysen möglichst vor Projektbeginn zu bestimmen und offen zu legen. Um die Tragweite einerseits und die Ansatzpunkte der Kritik andererseits zu verstehen, werden unter Punkt 4 die Wurzeln der Wirkungsorientierung im New Public Management dargestellt und daran anschließend unter 5 einige Kritikpunkte angeführt. Die Darstellung bis zu diesem Punkt führt zur Erkenntnis, dass Wirkungsorientierung für Politik und Verwaltung mittlerweile gesetzlich verankert ist und damit auch für die Soziale Arbeit immer mehr an Einfluss gewinnt, was eine Herausforderungen sowohl für die organisationale wie fachliche Praxis, als auch die Forschung und insbesondere das Zusammenspiel zwischen diesen beiden Sphären bedeutet. Im 6. Punkt werden schließlich die Rahmenbedingungen und darauf aufbauend einige nützliche sowie herausfordernde Aspekte für die Umsetzung der Wirkungsorientierung in der Wiener Wohnungslosenhilfe angeführt. Die abschließenden Folgerungen laufen darauf hinaus, dass aus Sicht der Autorin kein Weg an der Auseinandersetzung mit diesem Thema vorbeiführt und dass zur Entwicklung ganzheitlicher Projektdesigns eine möglichst enge Kooperation zwischen Bildung, Wissenschaft und Praxis anzustreben ist.
2. Was bedeutet Wirksamkeit?
Der Begriff der Wirksamkeit oder auch des Erfolgs einer Maßnahme/Einrichtung/sozialer Interventionen geht einher mit einer Reihe anderer Begrifflichkeiten, deren Klärung und Abgrenzung für das Verständnis dieses Konzepts essentiell ist. Um Wirksamkeit beurteilen zu können, braucht es zuallererst klar definierte Wirkungsziele. Es stellt sich also die Frage, welche spezifischen, realistischen und beeinflussbaren Wirkungen in den Einrichtungen angestrebt werden. Dabei ist es nicht unerheblich auch die Wirkungsgrenzen Sozialer Arbeit deutlich zu benennen (vgl. Dimmel 2007: 24). Die Formulierung und Überprüfung beabsichtigter Wirkungen (=Wirkungsziele) wird aus der Perspektive eines wirkungsorientierten Qualitätsmanagements als das entscheidende Qualitätsmerkmal einer Einrichtung gesehen. Von Bedeutung ist darüber hinaus die Berücksichtigung nicht-intendierter Folgen sowie gesellschaftspolitischer und anderer externer Wirkungen, die aus einer ganzheitlichen Perspektive im Sinne eines breiten Wirkungsspektrums untersucht werden sollten. (vgl. Stockmann 2006: 101) Aber auch "Nichtwirkungen, Nebenwirkungen und Auswirkungen schlechter Wirkbedingungen sowie das Nichtvorhandensein von Sozialer Arbeit" (Schneider 2011: 29) sollten untersucht werden, um über eine Differenzierung des Wirkungsbegriffs zu dessen Schärfung in der Sozialen Arbeit beizutragen.
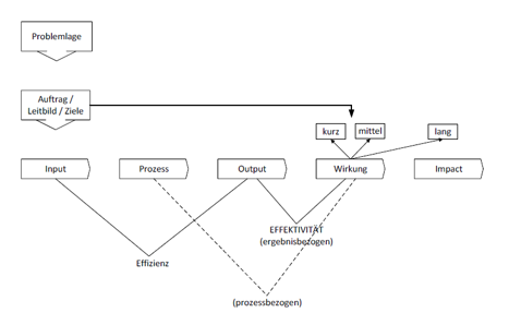
Wirkungen werden, wie in Abb. 1 vereinfacht dargestellt, als das Ergebnis von Handlungen (und anderen Einflussfaktoren) konzeptualisiert, die als Antwort auf identifizierte Problemlagen (z. B. Wohnungsverlust, Schulden) gesetzt werden bzw. Einfluss haben. Grundsätzlich werden diese auf verschiedenen Ebenen (Individuen, Organisationen, Gesellschaft) erzielt. Dabei ist zu berücksichtigen, welche Maßnahmen (Prozess/Output, z. B. Beratung, Schlafplatz) auf Basis welcher Ressourcen (Input, z. B. Personal, Räume) gesetzt werden, um bestimmte Wirkungen (z. B. Akutversorgung) zu erreichen. Der Begriff der Wirksamkeit kann mit der Effektivität, also dem Grad der Zielerreichung gleichgesetzt werden. Er ist klar abzugrenzen gegenüber Effizienz, die sich auf die Wirtschaftlichkeit bezieht, also vorgegebene Wirkungsziele mit kleinstmöglichem Ressourceneinsatz zu erreichen. Nicht selten werden diese beiden Begriffe kurzschlussartig vermengt, was eines der Grundprobleme darstellt. Mit der Effizienz wird das Verhältnis zwischen den eingesetzten Ressourcen (Input) und den erbrachten Leistungen (Output) bewertet (vgl. OECD-Glossar 2009, Seiwald et al. 2011a: 11ff). Wirkungen ergeben sich im Idealfall aus den erbrachten Leistungen, sind also eine Folge davon und können nur anhand der Beobachtung von Veränderungen oder auch der Stabilisierung (im Sinne der Nicht-Verschlechterung) von Problemlagen über einen Zeitraum erfasst werden.
"Um Wirkungen feststellen zu können, müssen mindestens zwei Zustände im Zeitverlauf miteinander verglichen werden. Wirkungen manifestieren sich in Veränderungen im Zeitverlauf, deshalb muss jede Analyse von Wirkungen eine Prozessperspektive einnehmen." (Stockmann 2006: 99)
Wirkungen lassen sich hinsichtlich des Zeitraums, in dem sie sichtbar werden, unterscheiden in kurz-, mittel- oder langfristige Wirkungen. Ein kurzfristiges Ziel könnte z. B. die Einhaltung der Betreuungsvereinbarung sein, mittelfristig geht es darum, dass KlientInnen in eine adäquate Wohnform übersiedeln können und langfristig, dass KlientInnen auch nach mehreren Jahren nicht wieder wohnungslos werden. Dementsprechend sind in Hinblick auf mittel- oder langfristige Wirkungsnachweise ausreichend lange Zeiträume für die Erhebungen bzw. die Verfügbarkeit von vergleichbaren, aufeinander bezogene Daten über längere Zeiträume zu berücksichtigen.

Abbildung 1: Eigene Darstellung in Zusammenarbeit mit Barbara Schörner und in Anlehnung an Heil et al. 2001, Beywl et al. 2004, Bono, 2010, Seiwald et al. 2011a.
Wenngleich eine derartig vereinfachende, schematische Darstellung wie in Abb. 1 und Ursache-Wirkungsketten als modellhafte Vorstellung eine große Rolle in der Wirkungsforschung spielen, bleibt es dennoch eine Tatsache, dass Wirkungen im Rahmen von gesellschaftlichem Handeln nie monokausal, d. h. eindeutig auf eine bestimmte, isolierbare Ursache rückführbar sind.
"Wirkungen zeichnen sich dadurch aus, dass sie multikausal sind, das heißt, sie werden in der Regel durch mehrere Faktoren und das Handeln mehrerer Akteurinnen und Akteure hervorgerufen." (Bauer/Dearing 2011: 67)
So ist davon auszugehen, dass Veränderungen der Situation von Menschen, die in einer Einrichtung der Wohnungslosenhilfe wohnen, nie alleine durch Interventionen sozialer Arbeit ausgelöst werden, sondern sich aus einer Vielfalt an Faktoren ergeben, die die Situation beeinflussen, wie z. B. die Einbettung der Hilfesituation in einen bestimmten organisatorischen Rahmen, die Chancen am Wohnungsmarkt, die Familien- und Erwerbssituation der Betroffenen. Dies macht es schwierig, die Wirkungen nur eines Faktors in diesem Gefüge - z. B. des Einflusses der Sozialen Arbeit - zu isolieren. Zudem fällt an dieser Stelle auch der Umstand der Ko-Produktion durch die NutzerInnen ins Gewicht, da diese nicht einfach ein Produkt bzw. eine Leistung konsumieren, also keine klassischen KundInnen sind, sondern die Leistung erst in Auseinandersetzung von SozialarbeiterInnen mit den NutzerInnen gemeinsam erbracht wird, indem letztere beispielsweise auch aktiv kooperieren müssen.
3. Zu welchem Zweck Wirksamkeit untersuchen?
Wenn man von Wirkung(-sorientierung) spricht, ist es sinnvoll zu klären, welche Perspektive eingenommen und welche Absichten damit verfolgt werden, um kurzschlüssige Vereinfachungen und Verunsicherungen zu verhindern. Neben der grundsätzlich wünschenswerten Berücksichtigung eines breiten Wirkungsspektrums (siehe oben) ist es sinnvoll auch die AkteurInnenperspektive zu klären, also welche Auswirkungen auf Stakeholder ins Zentrum der Aufmerksamkeit gerückt werden.
AkteurInnen sind im Bereich der Sozialen Arbeit zum einen als NutzerInnen sozialer Dienstleistungen/Interventionen, zum anderen als Organisationen und deren MitarbeiterInnen (auf unterschiedlichen Hierarchieebenen und mit diversem professionellem Hintergrund) sowie als FördergeberInnen zu unterscheiden. Weitere relevante AkteurInnen finden sich im (Aus-)Bildungswesen, in der Forschung, in der (Sozial-)Politik, in den Medien, sowie in einer besonders diffusen Gruppe: "Der Öffentlichkeit", zu der z. B. AnrainerInnen, PassantInnen, und viele andere Wahrnehmende und zur öffentlichen Meinung Beitragende Personen(-gruppen) zu zählen sind. Alle diese InteressensträgerInnen - und die genannten bilden selbst nur einen Ausschnitt - lassen sich als potentielle WirkungsadressatInnen differenzieren. Woraus sich selbstredend auch unterschiedliche, sich evtl. sogar widersprechende Wirkungsziele ergeben können und müssen.
Nicht zuletzt sollte auch von Beginn an transparent sein, mit welcher Absicht Wirkungen in den Blick genommen werden, wie die Verantwortungen für den Prozess verteilt und für wen in welcher Form Konsequenzen zu erwarten sind bzw. welche Veränderungen und Gestaltungsspielräume damit angestrebt werden. Dient die Auseinandersetzung der fachlichen Reflexion, der Optimierung des Angebots? Sollen in erster Linie Vorgaben des Fördergebers erfüllt werden? Sind Ergebnisse erlaubt und erwünscht, die Verbesserungspotentiale sichtbar machen, um daraus zu lernen oder ist damit zu rechnen, dass die Ressourcen eingeschränkt werden? Welcher Handlungsspielraum kann bei der Umsetzung der Ergebnisse erwartet werden? Geht es um einen Vergleich mit anderen Einrichtungen? Welche Daten sollen zu welchem Zweck und in welcher Form erhoben werden? Wer trägt die Verantwortung für das Projektdesign, die Datenerhebung, wer für die Auswertung, für die Kommunikation und für die Interpretation? Wer legt die Maßstäbe fest, anhand derer die operationalisierten Ziele gemessen werden?
4. Woher kommen die Diskussion und der Druck zur Wirkungsorientierung?
Das eigene professionelle Handeln an Zielen auszurichten und damit bestimmte Effekte zu beabsichtigen ist an sich kein neues Feld (vgl. Polutta 2010). Auch im Rahmen von Evaluationen ist die analytische Unterscheidung von Policy-/Struktur-, Prozess- und Erfolgs-/Wirkungsebene gebräuchlich. Was sich mit der Implementierung der Wirkungsorientierung als Steuerungsinstrument verändert, ist die enge Koppelung mit Effizienz und die verbindliche Festlegung dieser Perspektive. Dies zeichnete sich in Österreich schon viele Jahre vor der 2009 erfolgten Festschreibung der wirkungsorientierten Verwaltungsführung ab, die in Form des Bundeshaushaltsgesetz 2013 auf Bundesebene ab 1. Jänner 2013 in Kraft tritt2.
"Die Ökonomisierung des sozialen Feldes lässt sich auch an einer stärkeren Stellung und öffentlichen Akzeptanz von staatlichen Kontrollinstanzen wie Rechnungshof oder den Kontrollämtern der Bundesländer festmachen, die das Gebaren der Öffentlichen Hand auf Ordnungsmäßigkeit sowie auf Sparsamkeit, Wirtschaftlichkeit und Zweckmäßigkeit prüfen." (Bakic et al. 2007: 110)
Veranschaulichen lässt sich diese Entwicklung am Beispiel der Prüfung des Vereins Wiener Frauenhäuser bereits für die Jahre 2001 und 2002, deren Ergebnisbericht u. a. die Entwicklung von Qualitätsstandards und die Festlegung betriebswirtschaftlicher Kennzahlen einforderte (vgl. ebd.: 110f). Auch wenn hier noch nicht von Wirkungsorientierung die Rede ist, zeichnet sich doch die Logik betriebswirtschaftlicher Effizienznachweise ab, die auch in den Diskurs der Wirksamkeit sozialer Dienstleistungen nicht unerheblich hineinspielt.
Die Idee der wirkungsorientierten Steuerung lässt sich auf mindestens vier miteinander in Beziehung stehenden Ebenen verorten. "Der Begriff der wirkungsorientierten Steuerung steht dabei für ein strategisches Programm
Wirkungsorientierung ist ein entscheidender Teil des New Public Managements (NPM), das im Zuge der Verwaltungsmodernisierung von den handelnden AkteurInnen in Politik, Verwaltung und Beratung als einzige Alternative zum Bürokratiemodell früherer Jahrzehnte wahrgenommen wird (vgl. Bauer et al. 2011: 667). NPM strebt dabei eine "Reorganisation auf drei Ebenen an, nämlich auf der Ebene des Grundverständnisses vom Staat, im Bereich des Verhältnisses der Verwaltung nach außen (zu Wirtschaft und Gesellschaft) sowie auf der Ebene der ‚Binnenmodernisierung‘ (Modernisierung im Innenbereich)". (Bauer/Dearing 2011: 31) Typische Elemente von NPM sind eine neue Steuerungsphilosophie (neues Verständnis der Zusammenarbeit zwischen politischer und administrativer Führung sowie zwischen Führung und den ausführenden MitarbeiterInnen), eine veränderte Organisationkultur (in Abgrenzung zum Bürokratiemodell), neue Organisationprinzipien und der Einsatz von teils neuen bzw. zusätzlichen Managementinstrumenten (z. B. Steuerungskennzahlen). (vgl. ebd.: 34f)
Dieses Konzept bestimmte zuerst im anglo-amerikanischen Raum und seit den 1990er-Jahren auch im deutschsprachigen Raum die Bemühungen, Staatshandeln unter dem gegebenen globalen gesellschaftlichen und institutionellen Wandel an die wachsenden Herausforderungen anzupassen und flexibler zu machen. Dabei ist dieses Konzept nicht zwingend mit neoliberaler Ideologie (z. B. Deregulierung und Entstaatlichung bzw. Privatisierung öffentlicher Aufgaben) gleichzusetzen, sondern wird beispielsweise in den skandinavischen Ländern dem Erhalt des Wohlfahrtsstaates verschrieben. Dabei spielen neben der Ergebnissteuerung auch sozialer Ausgleich und Bürgerbeteiligung eine Rolle. Nichtsdestotrotz bleiben Wettbewerbsdenken und selektive Dezentralisierungs- und Privatisierungsvorhaben auch in diesem Rahmen bedeutsam. Dennoch ist festzuhalten, dass das Konzept des NPM nicht als starres, sondern vielfältig adaptierbares betrachtet wird. (vgl. ebd.: 29f) Es liefert einerseits Strategien und Instrumente (die zwar der Betriebswirtschaft entlehnt sind, deren beschränkte Übertragbarkeit für die Sozialwirtschaft aber auch wahrgenommen wird) und ist andererseits auch ein "Konzept mit unterschiedlichen theoretischen und empirischen Einflüssen" (Schedler/Proeller 2009: 44), das unter verschiedenen ideologischen Ansichten von der Art und Weise der öffentlichen Intervention funktioniert, aber auch je nach den dominierenden Vorstellungen von einer idealen öffentlichen Verwaltung adaptiert werden kann". (Bauer/Dearing 2011: 29)
Parallel zu Reformen der öffentlichen Verwaltungen mittels NPM werden ebenso seit den 1990er-Jahren in der Europäischen Union Modelle von Public Governance vorangetrieben (vgl. Kommission der Europäischen Gemeinschaften 2001) , die dem Vertrauensverlust in politisches Handeln und dem durch Überbetonung von Marktlogiken erfolgten Kompetenz- und Souveränitätsverlust von Staaten entgegenwirken sollen (vgl. Bauer/Dearing 2011: 52f). Wenngleich auch für diesen Begriff eine überall gleich gültige Definition als nicht zweckmäßig und realistisch gesehen wird, liegen doch gemeinsame Elemente in der Orientierung der Steuerung nicht an Kategorien des Marktes, sondern an gesellschaftlichen Werten. Dabei werden die beiden Konzepte (NPM und Public Governance) als komplementär, also sich gegenseitig befruchtend und ergänzend aufgefasst.
"Für Public Gorvernance ist (…) die Wirkungsorientierung im Kontext der Sozialen Lage einzelner Gruppen von großer Bedeutung, weil das Ziel staatlicher Aufgabenerfüllung die Sicherung einer angemessenen Lebensqualität und die Schaffung von zusätzlichen Aspekten von Gemeinwohl (Public Value) ist". (ebd.: 56)
Gleichzeitig wird von den AutorInnen anhand des Beispiels der Armutsbekämpfung mittels konkreter Indikatoren festgestellt, dass die im Frühjahr 2010 beschlossene bedarfsorientierte Mindestsicherung, die sich neben anderen Zielen u. a. als Schutz vor Armut versteht, klar an diesem Ziel vorbeigeht (vgl. ebd.: 57ff). Ein gutes Beispiel dafür, dass ernst genommene und realisierte evidenzbasierte Entscheidungsfindung (evidence-based decision-making), die als Teil des Konzepts von Public Governance und als sinnvoll zur Verwirklichung der damit propagierten Ziele angesehen wird, zu realpolitischen Veränderungen führen müssten. Dieses Beispiel zeigt also auch auf, dass diese Ansätze entsprechend der propagierten Zielsetzungen bisher in der Praxis nicht ausreichend greifen.
Wirkungsorientierte Steuerung zielt darauf ab, Leistungen nicht alleine über Inputs (also Ressourcenvergabe wie finanzielle Mittel und Personal), sondern über Leistungsverträge in Hinblick auf bestimmte Wirkungsziele zu budgetieren. Damit soll z. B. dem Problem begegnet werden, dass effektives (wirksames) Verwaltungshandeln im aktuellen System nicht honoriert wird, da eine effiziente (wirtschaftliche) Arbeitsweise in der nächsten Haushaltsperiode zu Budgetkürzungen führt (vgl. Geppl et al. 2011: 421). Die traditionelle Steuerung über Budgets wird damit nicht obsolet, sondern ergänzt durch die Aufstellung von Leistungskontrakten für die Organisationseinheiten verschiedener Ebenen, mit denen zugleich die Finanzierung vereinbart wird. Damit wird einerseits die Selbststeuerung hinsichtlich der konkreten Umsetzung der vereinbarten Leistungen erhöht, aber auch die Verantwortung delegiert. Mehr Freiheit bedeutet dabei auch mehr Verantwortung. Dies birgt freilich die Gefahr, dass bei eng kalkulierten Ressourcen und gleichzeitig unrealistisch hohen Leistungsanforderungen der Druck auf einzelne Führungskräfte und MitarbeiterInnen steigt.
Für die Soziale Arbeit stellt sich, dem Schweizer Dieter Haller (vgl. 2011: 235ff) folgend, nach dieser Logik die Frage, wie ausschließlich erbrachte Leistungen über erreichte Wirkungen legitimiert werden sollen bzw. müssen. Im Extremfall, wenn Leistungen nur mehr durch nachgewiesene Wirkungen legitimierbar wären, würde wirkungsorientierte Steuerung professionelle Steuerung ersetzen. Haller geht auf Basis einer empirisch erarbeiteten Typologie davon aus, dass das Modell des "Professionellen Modernisierers" zweckmäßiger sei als reine Wirkungs- oder evidenzbasierte Steuerung3. Für die Steuerung wären demnach sozialpolitische Haltungen sowie ethische und professionelle Standards genauso relevant wie der Faktor Wirkung für die Entwicklung und Legitimation der Leistungen Sozialer Arbeit.
"Gefragt sind nachhaltige Wirkungen, welche den Bedürfnissen der Klientel, professionellen Standards und einem gesellschaftsethischen Konsens entsprechen. Um diesen Zwecken gerecht zu werden, muss Wirkungsforschung in der Sozialen Arbeit Erklärungswissen über die Wirkungszusammenhänge in der Sozialarbeitspraxis generieren." (ebd.: 237)
Wirkungsorientierung als Basis für ein strategisches Programm zur politischen, fachlichen und forschungsbasierten Steuerung sozialer Interventionen hat - um hier ein kurzes Zwischenresümee zu ziehen - seine Wurzeln in Bemühungen zum NPM, neuer Steuerungsansätze der öffentlichen Verwaltung, deren Absicht es ist, auf den globalen, gesellschaftlichen Wandel zu reagieren und Maßnahmen sowohl auf Basis expliziter, politischer und fachlicher Zielsetzungen als auch ressourcenschonend durchzuführen. Spätestens an dieser Stelle sollte deutlich geworden sein, dass wirkungsorientierte Steuerung voraussetzungsvoll ist und auf einer komplexen Basis an (theoretischen) Vorannahmen, Kenntnissen und Fähigkeiten beruht, aber auch klarer politischer Entscheidungen bezüglich gesellschaftsethischer Positionen und anzustrebender Wirkungsziele bedarf. Letztere werden als Normen auf Basis gesellschaftlicher Diskurse gesetzt. Hier geht es um die Frage, welches Ausmaß an Obdach- und Wohnungslosigkeit und welche Lebensbedingungen der Betroffenen für tragbar gehalten bzw. welche Maßnahmen auf welcher Ebene und mit welchen Zielen als Antwort auf die Problematik als sinnvoll erachtet werden. Dazu bedarf es der Kenntnis des Problemausmaßes, der Klärung der angenommenen Ursachen sowie adäquater Maßnahmen. Die Überprüfung der Zielerreichung unter den gesetzten Rahmenbedingungen und die Abbildung der dazu durchgeführten Prozesse bilden schließlich die Basis zur Reflexion und weiteren Gestaltung der Maßnahmen. Alle diese Schritte setzen den Einsatz empirischer, datenbasierter Verfahren voraus, deren Anwendung zusätzliche Ressourcen beansprucht. Insofern bedeutet Wirkungsorientierung - realistisch betrachtet - einen höheren Einsatz an Zeit und Geld - durch Planungs- und Durchführungsaufwand und organisatorische Veränderungsnotwendigkeiten insbesondere auch auf der Ebene der Einrichtungen.
In der Praxis der Professionellen Steuerung, die in der vorangehenden Argumentation von Haller sehr plakativ einer ausschließlich wirkungsorientierten Steuerung entgegengesetzt wird, bestand auch bisher Interesse an der Wirkung des Einsatzes. Was sich nun verändert ist die Aussicht, Wirkungen zukünftig auf Basis empirischer Forschung einerseits und der Wirkungskontrolle in Einrichtungen andererseits besser belegen zu können. Umgekehrt könnte dieses Konzept auch dazu beitragen, eingeschränkte Wirkungsmöglichkeiten unter gegebenen Rahmenbedingungen aufzuzeigen bzw. Argumente zur Optimierung der Rahmenbedingungen liefern. Wie diese Nachweise methodisch erbracht werden, ob z. B. Erklärungen zu Wirkungszusammenhängen möglich sind oder die Ergebnisse eher als Beschreibungen vorliegen werden, ist eine Frage empirischer Designs, die es kreativ auf Basis fachlicher Standards sowohl in Hinblick auf die Soziale Arbeit als auch die empirische Forschung zu entwickeln gilt.
5. Mit welcher Kritik wird dem Konzept der Wirkungsorientierung begegnet?
Neben der Feststellung von ProtagonistInnen der Verwaltungsmodernisierung selbst, dass "vor undifferenzierten Konzepten, vor scheinbar einfachen Erfolgsrezepten und vor schematischem Vorgehen" zu warnen sei (Bauer et al. 2011: 672), ist Wirkungsorientierung aus Sicht der Sozialen Arbeit sowohl in Hinblick auf die Realisierung empirischer Wirkungsforschung als auch aus theoretischer Perspektive kritisch zu betrachten.
Ganz grundlegend lässt sich der Governance-Diskurs mit seiner Fokussierung auf Bürgerbeteiligung und konsensuale Problembearbeitung und der damit "suggerierten stärkeren Einflussnahme von gesellschaftlichen AkteurInnen" (Diebäcker 2008: 240) auf politische Entscheidungen, der kritischen Analyse Marc Diebäckers folgend, als Verschleierung und Ausblendung sozialer Ungleichheit, politischer Konflikte und realer Machtverhältnisse dekonstruieren. Auch sei zu bezweifeln, dass die neuen Netzwerke politischer Steuerung sich tatsächlich zugunsten einer pluralen und öffentlichen Politik verschieben. "Stattdessen ist davon auszugehen, dass sich der Einfluss des Marktes auf Entscheidungen des Staates zunehmend durchsetzt und politisch-emanzipatorische Positionen weiter an Einfluss verlieren." (ebd.: 241)
Ein weiterer sehr gewichtiger Kritikpunkt setzt an der unmittelbaren Verknüpfung von Qualitätsansprüchen und Kosteneffizienz an. Anzumerken ist dazu die Einschätzung von Matthias Hüttemann (2011: 63), "dass sich die für ‚Fachlichkeit‘ in der letzten Dekade maßgebliche Orientierung an Qualität zur Wirkungsorientierung hin verlagert, ausdifferenziert bzw. verengt hat". (vgl. dazu auch May 2011) Bereits mit der Qualitätsdebatte - diese Aussage lässt sich durchaus aber auch auf eine gewisse Perspektive hinsichtlich Wirkungsorientierung übertragen - entstehe der Eindruck, dass mittels eines künstlich forcierten Wettbewerbs zwischen LeistungsanbieterInnen in erster Linie Kostensenkung angestrebt werde, und es damit also um ein "Ausloten der Möglichkeit von Rationalisierung" (Bakic 2008: 208) - mehr Arbeit um weniger Geld - gehe. Mit der Einführung von neuen Qualitätsmanagementmethoden, wie z.B. der wirkungsorientierten Steuerung, werde auch der Anspruch nach Veränderung verknüpft und dadurch implizit vermittelt, dass soziale und pädagogische Einrichtungen bisher nicht genügend zur Herstellung und Sicherung guter Arbeitsergebnisse geleistet hätten (vgl. ebd.: 204). Weiters wird der Trend hin zu einer "Vision standardisierter Einheitspraxis von Sozialpädagogik und Sozialarbeit" (vgl. ebd.: 209) problematisiert, der sich durch diese Entwicklung abzeichne.
Dieser Hinweis korrespondiert mit der Tatsache, dass auch im Rahmen der empirischen (Wirkungs-)Forschung standardisierten Methoden ob ihrer vermeintlich aussagekräftigeren, "härteren" und einfacher verwertbaren Ergebnisse lange Zeit der Vorzug gegeben wurde. Dies trifft ganz besonders für Forschung als Grundlage für evidenzbasierte Praxis zu. Dieser ursprünglich aus der Medizin stammende Ansatz, demzufolge medizinische Eingriffe strikt auf Basis wissenschaftlich abgesicherter Erkenntnisse erfolgen sollen, zielt auf ein standardisiertes Diagnose- und Klassifikationssystem ab, damit einem Fall die (unter Berücksichtigung statistischer Wahrscheinlichkeiten) wirksamste Maßnahme zugewiesen werden kann. Um diese zu ermitteln bzw. geeignete Methoden festzulegen, wurde eine sogenannten "Evidenzhierarchie der Wirkungsforschung" ("Levels of Evidence") konstruiert. Neben Meta-Studien zählen vor allem Kontroll- und Quasi-Experimente zu den methodischen "Goldstandards". Einzelfallstudien und Praxiswissen oder Erfahrung rangieren demgegenüber auf der untersten Ebene. (vgl. Otto 2007: 58ff) In einer Reihe von Sammelbänden, die in den letzten Jahren zur Wirkungsforschung in der Sozialen Arbeit erschienen sind, wird nicht nur dieser Ansatz der Evidenzbasierung für die Soziale Arbeit mehr oder weniger kritisch hinterfragt und adaptiert, sondern generell die Bandbreite an möglichen Ansätzen zur Wirkungsforschung deutlich, wobei als Kontrast dazu auch ernst zu nehmende qualitative Ansätze zur Diskussion gestellt werden (vgl. Otto 2007, Sommerfeld/Hüttemann 2007, Otto et al. 2010, Eppler et al. 2011). Es zeigt sich, dass zunehmend Methoden von quantitativen und qualitativen Ansätzen, die gezielt, bedarfs- und anwendungsorientiert miteinander kombiniert werden, als zweckmäßig und den besonderen Ansprüchen der Evaluation von sozialen Interventionen entsprechend betrachtet werden4.
Die Kritik an der Evidenzbasierung richtet sich vor allem gegen die Haltung/Entwicklung, Soziale Interventionen als technologische/verfahrenstechnische Antworten auf diagnostizierbare Problemlagen zu interpretieren bzw. einzusetzen, deren Effekte schließlich eindeutig überprüfbar wären. Hüttemann (vgl. 2011: 60f) sieht die Schwierigkeiten rund um Vorstellungen einer evidenzbasierten Praxis in der grundlegenden Problematik begründet, wissenschaftliches Wissen handlungsrelevant zu machen. Abgesehen davon, dass Fakten- und Erklärungswissen kaum etwas zum Handlungswissen beitrage, welches PraktikerInnen aber zu erfolgreicher Problembewältigung benötigten, wird in einem linear gedachten Verhältnis von Forschung und Praxis der Wissenstransfer unterkomplex in einem Modell von Sender und Empfänger konzipiert. Auf eine so einfache Formel ließe sich das "Theorie-Praxis-Problem" allerdings nicht herunterbrechen. Stattdessen wäre es nötig, die wissenschaftliche und die praktische Dimension zu differenzieren, denn erst auf dieser Grundlage könne die Verbindung von (Wirkungs-)Forschung und (wirksamer) Praxis produktiv werden.
Mit Blick auf das Verhältnis von empirischer Forschung und politisch-administrativer Praxis spricht Hans-Uwe Otto (vgl. 2007: 22f) auf Basis seines Literaturvergleichs nationaler und internationaler Diskussionen von einem "halbierten Wirkungsdiskurs" in Deutschland im Vergleich zum angloamerikanischen Raum, den Niederlanden und Skandinavien. Er meint damit, dass der systematische Einsatz von sozialwissenschaftlicher Forschung in der Planung, Organisation und Durchführung sozialer Dienstleistungen und damit der direkte Einfluss auf sozialpolitische Entscheidungen sowie auf die praktische und organisatorische Gestaltung und Erbringung sozialer Dienstleistungen zu kurz kämen und statt dessen Wirkungsorientierung in dem Versuch bestehe, "die Verteilung von Geldern an spezifische Leitlinien zu knüpfen, um so von einer ‚neutralen‘ Prüfung von Qualitätsstandards zu einer aktiven und direkten Lenkung und Steuerung der Praxis überzugehen." (Otto 2007: 23) Dies würde nach Otto auch daran liegen, dass die spezifische empirische Datenbasis dazu derzeit noch fehle.
In den hier angeführten Beispielen der Kritik zur Wirkungsorientierung manifestiert sich eine grundsätzliche Skepsis hinsichtlich realer Einflussmöglichkeiten in der Verwirklichung politisch-emanzipatorischer Positionen und die Befürchtung, dass die Perspektive der Wirkungsorientierung eine weitere Rationalisierung von Arbeitsabläufen in Kombination mit der Einsparung von Ressourcen forciere. Diesbezüglich gilt es, die Zielsetzungen der Implementation von Wirkungsorientierung aufmerksam zu hinterfragen. Wie bereits festgestellt wurde, widerspricht eine ernst zu nehmende - methodisch fundierte und kooperativ entwickelte - Umsetzung der Strategie, Ressourcen einzusparen. Stattdessen bedarf es - zumindest temporär - zusätzlicher Investitionen, die jedenfalls mit guten Argumenten einzufordern sind. Je breiter die Auseinandersetzung mit dem Diskurs der Wirkungsorientierung erfolgt, umso eher können weitere schlüssige Argumente für Investitionen und gegen die Durchsetzung von Marktlogiken eingebracht werden. Gleichzeitig liefert die - empirisch fundierte - Fokussierung auf Wirkungen und die vorgelagerten Prozesse sowie Ursachenzuschreibungen - idealtypischerweise Belege und Hinweise zur fachlich fundierten Gestaltung von Rahmenbedingungen und Handlungsansätzen.
Die Perspektive der Wirkungsorientierung mit all ihren Facetten hinsichtlich professioneller Interventionen zur sozialen Problemlösung erhöht die Wahrnehmung der Komplexität, Situationsgebundenheit und vielfältigen Variierbarkeit sozialer Prozesse. Die Kritik an der wertenden Hierarchisierung methodischer Verfahren lässt den Schluss zu, dass ganzheitliche, soziale Wirkungsanalysen, die methodisch komplex angelegt sind, weitreichendere und praxisrelevantere Erkenntnisse versprechen.
Ein zentraler Schritt ist diesbezüglich die Erkenntnis, dass ein Methodenmix aus qualitativen und quantitativen Daten häufig am zielführendsten ist, indem die Stärken der jeweiligen Ansätze miteinander kombiniert und so blinde Flecken durch einseitige Verfahren reduziert werden. Darüber hinaus ist das Transferproblem zwischen Wissenschaft und Praxis nicht zu unterschätzen. Auch in diesem Fall geht es darum, althergebrachten Hierarchisierungen, z. B. in Form einspuriger Kommunikationskanäle (nach dem Motto: Wissenschaft stellt Ergebnisse bereit, die in der Praxis genutzt werden), mit kooperativen Modellen zu begegnen. Angesichts der Dynamik und Geschwindigkeit gesellschaftlicher Veränderungen scheint das Bündeln von Kräften und Know-how ein Gebot der Stunde zu sein, das freilich hohe Sensibilität in der Berücksichtigung der jeweiligen Handlungsmöglichkeiten und -restriktionen voraussetzt.
Hilfreich für die konkrete Umsetzung ist die Differenzierung des Vorgehens in Entdeckungs-, Begründungs- und Verwertungszusammenhang, wie sie für wissenschaftliche Forschung grundlegend ist. (vgl. Atteslander 2010: 18, Essl 2006: 118) Unter dem Entdeckungszusammenhang versteht man die Klärung des Anlasses, Festlegungen über die Ziele einer Untersuchung (oder auch von Wirkungskontrolle), die Motivation und den konkreten Auftrag. Der Begründungszusammenhang definiert angewandte Forschungsregeln, den Einsatz von Erhebungs- und Auswertungsinstrumenten sowie der konkreten Datenerhebung. Diese Entscheidungen werden auf Basis bereits vorhandener Untersuchungen und der Auswahl eines spezifischen Ausschnitts eines Problems bzw. einer konkreten Fragestellung getroffen. Die Kommunikation und Veröffentlichung zur Nutzung der Ergebnisse wird im Rahmen des Verwertungszusammenhangs geklärt. Diese Unterscheidung von Reflexionsebenen zur Bewertung von Studien können auch zur Rollenklärung zwischen KooperationspartnerInnen bezüglich einzelner Schritte eines Wirkungsforschungs- oder Wirkungskontrollprojekts herangezogen werden. Forschung, aber auch Wirkungskontrolle setzen immer die Wahl eines eingegrenzten Blickwinkels voraus, weil niemals alles gleichzeitig erfasst werden kann. Es gilt, diese Wahl begründet zu treffen und gleichzeitig einen ganzheitlichen Zugang im Auge zu behalten.
6. Welcher potentielle Nutzen und welche Herausforderungen ergeben sich für die praktische Anwendung in der Wiener Wohnungslosenhilfe?
Für die Praxis der Wiener Wohnungslosenhilfe stellen sich Fragen der Wirkungsorientierung in ganz unmittelbarer und pragmatischer Weise, seit dieses Thema als gemeinsamer Fokus handlungsorientiert aufgegriffen wurde. So ist "Wirksamkeit der Einrichtung" einer von 15 definierten Qualitätsstandards einer partizipativ (siehe unten) erarbeiteten Rahmenrichtlinie zur Qualitätssicherung (vgl. Dachverband Wiener Sozialeinrichtungen 2011). Auch wenn die konkrete Ausformulierung in der aktuellen Fassung noch nicht enthalten ist, sondern erst nach Vorliegen der Ergebnisse einer laufenden Studie zur "Evaluierung der Wiener Wohnungslosenhilfe"5 ergänzt wird, ist doch absehbar, dass dieser Standard eine wichtige Rolle in der künftigen Beurteilung der Qualität von Wohnungslosenhilfe spielen wird. Governance-Prinzipen verpflichtet wurde die Rahmenrichtlinie unter Koordination des Dachverbandes Wiener Sozialeinrichtungen, der seit Juni 2010 die Organisationen der vom Fonds Soziales Wien geförderten Wiener Wohnungslosenhilfe angehören, als erstes gemeinsames Projekt in Kooperation der Einrichtungen mit dem Fonds Soziales Wien erarbeitet. Inhaltlich enthält die Rahmenrichtlinie Standards zur Struktur-, Prozess- und Ergebnisqualität.
Die Ziele sind
Die Rahmenrichtlinie hat für alle durch den FSW anerkannten und geförderten Einrichtungen der Wiener Wohnungslosenhilfe Gültigkeit und soll nach spätestens drei Jahren überprüft und danach in regelmäßigen Abständen evaluiert und weiterentwickelt werden. Die Einhaltung der Qualitätsstandards wird im Rahmen von FSW-Qualitätsaudits überprüft und gemessen. "Ein Nichterfüllen eines Standards hat keine unmittelbaren Auswirkungen auf die Fördermittelvergabe, muss aber zu einem gesteuerten Dialog mit dem FSW führen." (ebd.: 9) Offen bleibt, wie dieser gestaltet ist bzw. welche Konsequenzen sich daraus ergeben.
Mit dieser kooperativ entwickelten Richtlinie befinden sich die AkteurInnen auf dem Weg zu koordinierter und transparenter Qualitätssicherung, die Orientierung für alle beteiligten AkteurInnen bietet. Gleichzeitig hält die vorliegende Fassung den Einrichtungen Spielräume offen, sich je nach den bisherigen Gegebenheiten der eigenen Organisation an den Vorgaben zu orientieren und bei Bedarf entsprechend der für die Rahmenrichtlinie erarbeiteten Kriterien steuernd zu intervenieren.
Auffallend ist, dass die einzelnen Standards in der Komplexität und in den Anforderungen hinsichtlich der Umsetzung unterschiedlich anspruchsvoll sind und auch mehr oder weniger eng miteinander in Bezug stehen. So ist - insbesondere angesichts der vorangehenden Ausführungen - anzunehmen, dass der Qualitätsstandard "Wirksamkeit der Einrichtung", wie auch immer die endgültige Ausformulierung letztlich lauten mag, sicher zu den aufwändiger zu erfüllenden, aber auch Veränderungspotentiale schaffenden zu zählen ist. Dies liegt u. a. - wie bereits dargestellt wurde - daran, dass die Hinwendung zu Wirkungsorientierung ein voraussetzungsvoller Prozess ist, der Chancen beinhaltet, aber auch ressourcenintensiv ist und durchaus mit grundlegenden Veränderungen einhergehen kann6.
Wie also umgehen mit dem wachsenden Druck, aber auch der Chance zur - kooperativ ausgerichteten - Qualitätssicherung und Wirkungsorientierung angesichts der oben angeführten kritischen Einschätzung und damit einhergehender Herausforderungen für die alltägliche Praxis? Diese Aufgabe lässt sich - insbesondere ohne näheren Einblick in den laufenden Prozess und angesichts vielfältiger Interessen und AkteurInnenperspektiven - natürlich nicht pauschal und ultimativ mit einer einfachen Antwort lösen. Es lassen sich allerdings aus einer forschenden, vorwiegend literaturbasierten Perspektive einige allgemeine Überlegungen in Hinblick auf einen zukünftigen "Qualitätsstandard Wirksamkeit der Einrichtung" und dessen Umsetzung anstellen.
Potentieller Nutzen im Aufgreifen einer wirkungsorientierten Auseinandersetzung mit den fachlichen Zielen in der Wohnungslosenhilfe liegt in der Möglichkeit systematischer Reflexion und Datengewinnung. Da die Beobachtung von Wirkungen sinnvollerweise nicht ohne die Beachtung der gesetzten Rahmenbedingungen, der investierten Ressourcen und vorgelagerten Prozesse und Leistungen bewerkstelligt werden kann, ergibt sich aus der Zusammenschau aller Komponenten der Hilfeleistung und Betreuung ein transparentes Bild über die Potentiale und Grenzen auch der sozialen Arbeit unter spezifischen Rahmenbedingungen. Die Beschäftigung mit den Begrifflichkeiten von Wirkungsnachweisen fördert nicht nur eine selbstreflexive, analytische Unterscheidung von Elementen alltäglicher Praxisvollzüge; sie kann auch dazu beitragen, auf Basis von empirischen Nachweisen die Optionen, die unter gegebenen förderungsrelevanten, organisatorischen Rahmenbedingungen, aber auch hinsichtlich der professionellen Beziehung zwischen AnbieterInnen und NutzerInnen der Leistungen sozialer Arbeit machbar sind, zu differenzieren. Somit wird Transparenz geschaffen, was im Idealfall allen Beteiligten nützt.
Der Nutzen von Transparenz ist vielfältig. Er kann z. B. sowohl im Prozess der Entwicklung, aber auch in weiterer Folge in der Diskussion von Ergebnissen und daraus zu ziehenden Schlussfolgerungen liegen. Werden Wirkungsziele und dafür geeignete Indikatoren/Kennzahlen z. B. innerhalb einer Organisation oder organisationsübergreifend diskutiert und festgelegt, ist damit ein vielgestaltiger Lernprozess verbunden, der einen selbstreflexiven Abstand zum Alltag ermöglicht. Dieser Lernprozess besteht z. B. in der Einübung analytischer Unterscheidung zwischen Zielen/Absichten, Tätigkeiten (Prozess), Leistungen (Output) und den verschiedenen Formen von Ergebnissen (kurz-/langfristiger, geplanter/ungeplanter, direkter/indirekter, positiv/negativer Outcome, Berücksichtigung mehrere AkteurInnenperspektiven). Vor allem die Unterscheidung der vielfältig möglichen Wirkungen kann den Blick für die Breite des Ertrags der eigenen Arbeit weiten.
Der konkrete Einblick in die Arbeit von KollegInnen im Zuge von Definitionsprozessen relativiert den eigenen Handlungs- und Ergebnisdruck, wenn deutlich wird, dass auch die KollegInnen vor ähnliche Anforderungen gestellt sind und wie sie damit umgehen. Aufschlussreich ist ein solcher Vergleich sowohl innerhalb der eigenen Organisation zwischen unterschiedlichen Angeboten (z. B. Zielgruppenwohnen und sozial betreutem Wohnen) als auch zwischen verschiedenen Organisationen, z. B. im Rahmen der gleichen Angebote. Häufig ist es allerdings so, dass Evaluationen Befürchtungen auslösen und sich kaum jemand gerne Bewertungen und Vergleichen stellt. Bewertet wird allerdings nicht der/die Professionelle in Form seiner/ihrer individuellen Leistung - von der anzunehmen ist, dass sie nach bestem Wissen und Gewissen erfolgt - sondern das Zusammenspiel diverser Wirkkräfte. Die professionelle Intervention ist in diesem Gefüge ein Faktor von vielen und selbst in spezifische Rahmenbedingungen eingebettet, die es zu berücksichtigen gilt. Je deutlicher differenziert wird, wie vielschichtig Wirkungen (beeinflusst) sein können, umso eher kann der Handlungs- und Erfolgsdruck von einzelnen Individuen genommen werden. Dies mag zwar dem Glauben an realen, individuellen Einflussreichtum abträglich sein, entlastet u. U. aber auch den Druck durch persönliche Verantwortungsübernahme.
Die Vielschichtigkeit von Einflussfaktoren bedeutet gleichzeitig eine große methodische Herausforderung, der durch das Isolieren einzelner Größen begegnet wird. Eine notwendige Reduktion also, die immer nur exemplarisch erfolgen kann und als solche im Bewusstsein verankert bleiben sollte - insbesondere, wenn es um die Interpretation von Ergebnissen geht. Deshalb sollten Schlussfolgerungen unter möglichst breiter Beteiligung fachlicher Expertise erfolgen, um unsachgemäß vereinfachende Rückschlüsse zu vermeiden. Die Verwertung empirischer Ergebnisse kann den Erfahrungsaustausch konkretisieren und anschließende Handlungsstrategien besser begründen. Darauf aufbauend können auch die Erfolgsdefinitionen weiterentwickelt, oder neue Ausschnitte zur Untersuchung gewählt werden.
Ein grundlegendes Problem des Nachweises von Wirkungen liegt in der Schwierigkeit ihrer Zuordnung zu bestimmten Maßnahmen, bzw. den Ursachen für festgestellte Wirkungen, da ja eine direkte Vergleichbarkeit mit derselben Situation ohne Maßnahme in der Wohnungslosenhilfe nicht möglich ist. Dem wird z. B. mit "vorher-nachher"-Vergleichen begegnet. Grundsätzlich gibt es dabei zwei mögliche Richtungen des Nachweises von Wirkungen (vgl. Arbeitskreis "Evaluation von Entwicklungspolitik" 2010: 23): Entweder werden Wirkungshypothesen aufgestellt, also vorab Annahmen über Wirkungsketten (siehe Abb. 1) formuliert, die operationalisiert und überprüft werden. Oder es wird die Veränderung der konkreten Situation, der eine Maßnahme dient, untersucht und erst im Anschluss analysiert, welchen Einfluss die spezielle Maßnahme - oder einzelne soziale Interventionen - auf die wahrgenommenen Veränderungen hatten. Es können auch beide Vorgehensweisen miteinander kombiniert werden. Wichtig scheint zu sein, dass auch hier Klarheit geschaffen wird, welcher Ansatz im konkreten Fall und als erster Schritt geeigneter ist, weil dies unterschiedliche methodische Vorgehensweisen der Sozialforschung zur Folge hat. Darüber hinaus hängt dies z. B. von der gegebenen Datenlage, bzw. -zugänglichkeit ab, oder auch davon, wie konkret die Ziele eines Angebots bereits benannt wurden.
Wirkungsorientierung setzt eine systematische, valide Datenerhebung voraus, die insbesondere aus Sicht der Forschung zu begrüßen ist. Langfristig gesehen sind dadurch Vergleiche im Zeitverlauf und zwischen Einrichtungen zu erwarten. Für die damit Befassten erhöht sich allerdings in der Regel der Arbeitsaufwand, was zu einer kritischen Haltung gegenüber derartigen Instrumenten beiträgt, selbst wenn ein grundsätzlicher Mehrwert anerkannt wird (vgl. Verband Wiener Wohnungslosenhilfe 2011). Dies ist ein sensibler Punkt, dem mit besonders sorgfältiger Vorbereitung der Datenerhebung begegnet werden sollte. Sind Indikatoren/Kennzahlen definiert und werden Daten dazu erhoben, sollten diese für einen bestimmten Projektzeitraum auch nicht mehr verändert werden. Jede Form von Datenerhebung sollte grundsätzlich so einfach und anwendungsbezogen wie möglich, aber auch so komplex wie methodisch erforderlich gestaltet sein.
Damit ist gemeint, dass einerseits der Aufwand für die Datenerfassung gering gehalten wird, indem z. B. die EDV-Erfassung möglichst nahe an bisherigen Gepflogenheiten erfolgt und die praktischen Möglichkeiten dazu abgewogen und gegebenenfalls verbessert werden. Andererseits müssen die erfassten Daten vergleichbar sein, was voraussetzt, dass sie von jeder/-m AnwenderIn in ihrer Bedeutung gleich verstanden werden. Letztlich liegt ein Schlüssel zur sorgfältigen Datenerhebung darin, dass die betroffenen MitarbeiterInnen Sinn und Nutzen hinter dem Aufwand erkennen. Dies wird am besten gelingen, wenn Mitsprache sowohl bei der Entwicklung von Instrumenten als auch in der Interpretation der Ergebnisse sowie bezüglich der zu ziehenden Schlussfolgerungen ermöglicht wird. Auch organisierte Schulungen können - wenn sie dementsprechend angelegt sind - eine Austauschplattform bieten und das Commitment erhöhen.
Da empirische Designs für Wirkungsanalysen aufwändig sind und einer klaren Fokussierung auf (vorab definierte) Ursachen- und Wirkungsbereiche sowie Wirkungsmodalitäten (vgl. Hüttemann 2011: 57), zudem ausgewählter methodischer - qualitativer wie quantitativer - Verfahren bedürfen, scheint es sinnvoll, für einen praktischen Zugang zwischen solch einer umfassenden, auf Basis sozialwissenschaftlicher Methoden angelegten Wirkungsanalyse, bei der es um die Erfassung einer breiten Palette von Wirkungen eines Programms oder einer Einrichtung geht, und Maßnahmen zur Wirkungskontrolle konkret definierter Zielsetzungen zu unterscheiden (vgl. Heil et al. 2001: 23). Gezielte Wirkungskontrolle bietet die Möglichkeit, einzelne Kriterien, die überprüft werden sollen, festzulegen, dafür Ziele (Soll-Werte) zu definieren und schließlich die angestrebten Werte mit den erreichten zu überprüfen. Eine sich daraus entwickelnde Datenbasis kann in weiterführende Wirkungsanalysen einfließen.
Unumgänglich ist die Benennung und Wahl von Wirkungszielen, die überprüft werden sollen. Weil dieser Punkt so zentral ist, wird ihm abschließend nun noch etwas mehr Raum gewidmet. Es stellt sich u. a. die Frage, ob Ziele eher standardisiert, d.h. über mehrere Einrichtungen möglichst einheitlich anwend- und vergleichbar, oder bewusst einrichtungs- bzw. angebotsspezifisch formuliert werden. Der erste Zugang reduziert möglicherweise den Arbeitsaufwand der Formulierung von Zielen und erhöht die vergleichende Auswertbarkeit der Daten, birgt allerdings auch die Gefahr, dass die Ziele weniger genau passen (z. B. zu abstrakt, eng oder weit gesteckt sind) oder von den für die Erfassung zuständigen MitarbeiterInnen nicht ausreichend mitgetragen werden können. Einrichtungs- bzw. angebotsspezifische Ziele zu formulieren, stärkt tendenziell das Commitment, kann aber auch die Vergleichbarkeit und damit den übergeordneten Nutzen einschränken.
Um eine Wirkungskontrolle durchführen zu können, müssen Wirkungsziele so eindeutig formuliert werden, dass sie anhand von Indikatoren/Kennzahlen überprüft werden können. Dazu bedarf es festzulegender Prozesse für die Erhebung der Daten und die Berechnung der Kennzahlen, die für alle MitarbeiterInnen verständlich und nachvollziehbar sind. Die Prozesse beinhalten die Klärung der Erhebungszeitpunkte und den Zeitabstand der Berechnung von Kennzahlen sowie die Festlegung von Verantwortlichkeiten für die verschiedenen Aufgaben. Da die Feststellung von Wirkungen nur anhand der Veränderung über Zeit nachzuvollziehen ist, sind Vergleichszeitpunkte festzulegen. Generell ist die Möglichkeit des Datenzugangs - also der praktikablen Erfassbarkeit von Daten - zu berücksichtigen.
Zur Bestimmung von Wirkungszielen ist es hilfreich, diese eindeutig von Handlungs- bzw. Leistungszielen der Einrichtung abzugrenzen.
"Wirkungsziele bezeichnen Vorstellungen über wünschenswerte Zustände, Fähigkeiten und Verhaltensweisen, die am Ende der Hilfe (hier: Betreutes Wohnen) erreicht sein sollen. Daher sollten sie immer auf die AdressatInnen (hier: die Jugendlichen) bezogen sein. Wirkungsziele geben die Richtung des gesamten Unterfangens an und insofern haben sie eine orientierende Funktion. Wirkungsziele bilden den Bezugspunkt für die Aushandlung von Handlungszielen. Handlungsziele bezeichnen Vorstellungen über Bedingungen, Interventionen und andere Arrangements die - so die Annahme - das Erreichen der Wirkungsziele wahrscheinlicher machen. Das kann z.B. eine gewisse Atmosphäre sein, die durch die Herrichtung von Räumen, ein zielförderliches Verhalten der Fachkräfte und anderer Personen (z. B. Akzeptanz der Nachbarn des Betreuten Wohnens) innerhalb und außerhalb der Einrichtung gestaltet wird. Handlungsziele sollten daher einen plausiblen Bezug zu Wirkungszielen aufweisen." (Heil et al. 2001: 69).
Handlungsziele sind also Voraussetzungen von Wirkungszielen, sie bilden den Weg zur Erreichung von Wirkungen ab (vgl. von Spiegel 2000: 9). Im Rahmen des Performance Managements wird auch von Leistungszielen gesprochen. (vgl. Bieker 2004, Bono 2006) Leistungsziele werden für den Output einer Organisation definiert, also z. B. die Erhöhung der Platzkapazitäten im Betreuten Wohnen oder die Aufrechterhaltung regelmäßiger Beratungstermine. Wirkungsziele können zudem hinsichtlich des Wirkungsgrades unterschiedlich ausgerichtet sein. Die Zielrichtung kann bestimmt sein durch die Verbesserung oder die Aufrechterhaltung eines gegebenen Zustandes oder auf eine Verlangsamung von Zustandsverschlechterungen hinauslaufen. (vgl. Bieker 2004: 101f) Weiters können Wirkungsziele auf unterschiedlichen Anspruchsniveaus beruhen. So lassen sich Minimal-, Maximal- oder Optimalziele unterscheiden, die über die Erfolgsaussicht oder das Scheitern entscheiden können. Hier zeigt sich der Nutzen, aber auch die Herausforderung festgelegter SOLL-Werte: Sollen beispielsweise 35, 50, oder 70 Prozent der NutzerInnen von Übergangswohneinrichtungen mit ihrem Auszug eine geeignete, dauerhafte Wohnform gefunden haben? Was ist die anzustrebende Erfolgsmarke? Welche Folgen sind zu erwarten, welche Konsequenzen zu ziehen, wenn diese nicht erreicht wird?
"In jedem Fall stellen Wirkungsziele ein Konstrukt dar: Ein niedriges Zielniveau (Anspruchslosigkeit) führt zu einer hohen Erfolgsaussicht, während sehr ehrgeizige Zielsetzungen die Wahrscheinlichkeit des Scheiterns in sich tragen." (Bieker 2004: 102).
Die genannten Aspekte stellen Schlaglichter auf einen komplexen Prozess dar, der selbst nur einen (potentiellen) Ausschnitt der alltäglichen Praxis repräsentiert. Fragen der Wirkungsorientierung auf so konkrete Weise heruntergebrochen, können einen Anreiz bieten, sich unter neuer Perspektive sehr spezifisch mit den Wirkungserwartungen - aber auch deren Grenzen - bezüglich der eigenen Arbeit auseinanderzusetzen, wobei dieser Prozess ausreichend Raum benötigt. Damit wird die Möglichkeit geschaffen, implizites Wissen zu explizieren und sich auch mit KollegInnen über mögliche Wirkungsfaktoren auszutauschen (vgl. Krenn, in Vorbereitung). Andererseits sollte nicht aus dem Blick geraten, dass Arbeitsaufträge zur Implementierung von Wirkungsorientierung einen Mehraufwand für die gesamte Organisation bedeuten und damit auch entsprechende Ressourcen benötigen. Je enger das Korsett geschnürt ist, in dem derartige Ansprüche zu erfüllen sind, umso eher ist mangelnder Ertrag zu erwarten. Dies kann im schlimmsten Fall dazu führen, dass erbrachter Einsatz ungenützt verschwendet wird, wenn der nötige Freiraum zu Vorbereitung, Umsetzung, Auswertung, Reflexion und Schlussfolgerungen - also für den gesamten Prozess - nicht gegeben ist. Die Auswertung wirkungszielorientiert erhobener Daten kann allerdings zur Selbstvergewisserung hilfreich sein, um Klarheit zu schaffen und Transparenz bezüglich erbrachter Leistungen zu erhöhen und gegebenenfalls Handlungsziele zu adaptieren.
7. Welches Resümee lässt sich nun ziehen?
Der in etwa über die letzten beiden Jahrzehnte vorbereitete Perspektivwechsel in der öffentlichen Verwaltung von einer Input- zur Wirkungsorientierung beginnt nun auch in Österreich zunehmend zu greifen und betrifft die Soziale Arbeit, die auf Förderungen durch die öffentliche Hand angewiesen ist, unmittelbar. Wirkungsorientierung per se gibt nicht die ideologische Ausrichtung vor, unter der diese Strategie angewandt wird, dennoch lassen die Wurzeln und verbreitete Auslegungen dieses Ansatzes befürchten, dass damit in erster Linie Einschränkungen von Ausgaben für soziale Dienstleistungen legitimiert werden sollen. Aus professioneller wie disziplinärer Sicht werden mit diesem Ansatz aber auch Hoffnungen verbunden, die empirische Basis für die Soziale Arbeit substantiell zu erweitern. Für Hans-Uwe Otto stellt sich insofern die Frage, wie es gelingen kann, "Wirkungsorientierung als einen empirisch fundierten reflexiven Prozess im Rahmen der Professionalisierung zu entwickeln" (Otto 2007: 94).
Wirkungsforschung und wirkungsorientierte Steuerung - als Instrumente der Praxisgestaltung - sind idealtypisch gesehen eng miteinander verwoben und auch voneinander abhängig, sollten analytisch und praktisch aber dennoch klar voneinander getrennt werden. Forschung braucht die Praxis als Untersuchungsfeld zur Erhebung valider Daten; Praxis die Forschung zur Erstellung komplexer Studien, die den Rahmen interner Möglichkeiten überschreiten. Also ist enge Kooperation unerlässlich, die allerdings durch unterschiedliche Systemlogiken und -zwänge erschwert wird.
Angesichts der vielschichtigen und durchaus kontroversen Auseinandersetzung mit dem Wirkungsansatz und daraus abzuleitenden Handlungsstrategien in Profession und Forschung stellt sich die Frage, ob nicht Aus- und Weiterbildung diesem Thema breiteren Raum widmen sollten. Nicht zuletzt ist auch Forschung angehalten, die Herausforderung anzunehmen und der gebotenen Fachlichkeit entsprechende, kreative Forschungsdesigns zu entwickeln und zu realisieren. Dies kann nur in engem Austausch mit der Praxis sinnvoll gelingen, was bereits in der Schweiz, z. B. in Form eines Modells der kooperativen Wissensbildung, zu realisieren versucht wurde (vgl. Hüttemann/Sommerfeld 2007). Mittlerweile lassen sich im internationalen Diskurs vielversprechende Ansätze finden. Offen bleibt, ob sich auch in Österreich die nötigen Ressourcen dazu finden, eigenständige Strategien für einen weiterführenden, produktiven Austausch zwischen Forschung und Praxis zu Wirkungen Sozialer Arbeit zu entwickeln.
Verweise
1 Bei meinen KollegInnen Barbara Haas und Marc Diebäcker möchte ich mich ganz herzlich für ihr anregendes und konstruktives Feedback zur Rohfassung dieses Artikels bedanken.
2 Bundeshaushaltsgesetz 2013. Online unter: http://www.parlament.gv.at/PAKT/VHG/XXIV/I/I_00578/index.shtml (download am 31.07.2012); vgl. auch Seiwald et al. 2011a.
3 Vgl. auch Otto 2007: 42f, der eine sich derzeit neu entwickelnde Logik als Modell der Neuorganisation sozialer Dienstleistungen konstatiert, die er als "wirkungsorientierten Professionalismus" bezeichnet. Diese Logik zeichne sich als Alternative zur Wettbewerbsorientierung als Logik des Marktes und zur Wirkungsorientierung als Logik der Bürokratie ab.
4 Vgl. auch Arbeitskreis "Evaluation von Entwicklungspolitik" 2010. In diesem Handbuch werden Verfahren zur Wirkungsanalyse in der Entwicklungspolitik mittels "Verfahrens-Steckbriefen" systematisch vergleichend und sehr übersichtlich dargestellt. Wenngleich eine unmittelbare Übertragbarkeit auf andere Handlungsfelder der Sozialen Arbeit nicht uneingeschränkt möglich ist, liefert doch die systematische Darstellung einen guten Einstieg in mögliche Verfahrensansätze, die in der Regel auf einem Methodenmix beruhen. Zudem bietet die Klassifizierung der Ansätze und die Diskussion der Gemeinsamkeiten und Unterschiede zwischen den Verfahren anhand praktischer Unterscheidungen wie z.B. "Grad der Konkretion und institutionellen Verankerung" oder "Eignung für die Erfassung verschiedener Arten von Wirkung" sehr nützliche Hinweise, um Verfahren für andere Handlungsfelder, wie z.B. jenes der Wohnungslosenhilfe, zu entwickeln.
5 Die Studie wird von L&R Sozialforschung im Auftrag des Dachverbands der Wiener Sozialeinrichtungen aktuell durchgeführt. Eine kurze Darstellung des Forschungsansatzes findet sich unter: http://www.lrsocialresearch.at/sozialforschung/archiv-de/547-Evaluierung+der+Wiener+Wohnungslosenhilfe (download am 31.07.2012).
6 Vgl. Krenn, in Vorbereitung, der die Möglichkeiten und Grenzen in der wirkungsorientierten Weiterentwicklung der Qualitätsmerkmale im Verein Wiener Jugendzentren im Rahmen seiner Masterarbeit analysiert.
Literatur
Arbeitskreis "Evaluation von Entwicklungspolitik" DeGEval - Deutsche Gesellschaft für Evaluation (Hrsg.) (2010): Verfahren der Wirkungsanalyse. Ein Handbuch für die entwicklungspolitische Praxis. Freiburger Beiträge zur Entwicklung und Politik 36. Freiburg i. Br.: Arnold-Bergstraesser-Institut. Online unter: http://www.degeval.de/images/stories/Arbeitskreise/AK_ENTW_POL/Verfahren_Wirkungsanalyse-letzte_Version.pdf (download am 31.07.2012).
Atteslander, Peter (2010): Methoden der empirischen Sozialforschung. 13., neu bearb. u. erw. Aufl. Berlin: Erich Schmidt Verlag GmbH&Co.
Bakic, Josef (2008): Qualität und Effizienz. In: Bakic, Josef; Diebäcker, Marc & Hammer, Elisabeth (Hrsg.) (2008): Aktuelle Leitbegriffe der Sozialen Arbeit. Ein kritisches Handbuch. Wien: Löcker. S. 200-216.
Bakic, Josef; Diebäcker, Marc & Hammer, Elisabeth (2007): Wer Qualität sagt, muss auch Ideologie sagen. In: EntwicklungspartnerInnenschaft Donau Quality in Inclusion (Hrsg.): Sozialer Sektor im Wandel. Zur Qualitätsdebatte und Beauftragung von Sozialer Arbeit. Linz: edition pro mente. S. 107-118.
Bauer, Helfried; Biwald, Peter & Dearing, Elisabeth (2011): Zusammenfassung und Schlussfolgerungen. In: Bauer, Helfried; Biwald, Peter & Dearing, Elisabeth (Hrsg.) (2011): Gutes Regieren. Konzepte - Realisierungen - Perspektiven. Öffentliches Management und Finanzwirtschaft Bd. 13. Wien, Graz: NWV. S. 667-689.
Bauer, Helfried; Dearing, Elisabeth (2011): Public Management und Governance: Globale Konzepte im nationalen Kontext. In: Bauer, Helfried; Biwald, Peter & Dearing, Elisabeth (Hrsg.) (2011): Gutes Regieren. Konzepte - Realisierungen - Perspektiven. Öffentliches Management und Finanzwirtschaft Bd. 13. Wien, Graz: NWV. S. 27-72.
Beywl, Wolfgang; Speer, Sandra & Kehr, Jochen (2004): Wirkungsorientierte Evaluation im Rahmen der Armuts- und Reichtumsberichterstattung. Perspektivstudie. Köln: Univation. Online unter: http://www.bmas.de/SharedDocs/Downloads/DE/PDF-Publikationen/forschungsprojekt-a323_wirkungsorientierte_evaluation_im_rahmen_der_armutsberichterstattung.pdf?__blob=publicationFile (download am 31.07.2012).
Bieker, Rudolf (2004): Neue Kommunalverwaltung. Eine Einführung für Sozial- und Sozialverwaltungsberufe. Weinheim; München: Juventa.
Bono, Maria Laura (2006): NPO-Controlling. Professionelle Steuerung sozialer Dienstleistungen. Stuttgart: Schäffer-Poeschel.
Bono, Maria Laura (2010): Performance Management in NPOs. Steuerung im Dienste sozialer Ziele. Baden-Baden: Nomos.
Dachverband Wiener Sozialeinrichtungen (2011): Rahmenrichtlinie zur Qualitätssicherung für die vom Fonds Soziales Wien geförderten Einrichtungen der Wiener Wohnungslosenhilfe. Version 1.0. Online unter: http://wohnen.fsw.at/downloads/dokumente/Rahmenrichtlinie_Qualitaetssicherung_WWH.pdf (download am 31.07.2012).
Diebäcker, Marc (2008): Sozialraum und Governance. In: Bakic, Josef; Diebäcker, Marc & Hammer, Elisabeth (Hrsg.) (2008): Aktuelle Leitbegriffe der Sozialen Arbeit. Ein kritisches Handbuch. Wien: Löcker. S. 233-249.
Dimmel Nikolaus (2007): Ökonomisierung und Sozialbedarfsmärkte. Faktoren des Strukturwandels Sozialer Arbeit. In: EntwicklungspartnerInnenschaft Donau Quality in Inclusion (Hrsg.): Sozialer Sektor im Wandel. Zur Qualitätsdebatte und Beauftragung von Sozialer Arbeit. Linz: edition pro mente. S. 17-39.
Eppler, Natalie; Miethe, Ingrid % Schneider, Armin (Hrsg.) (2011): Qualitative und quantitative Wirkungsforschung. Ansätze, Beispiele, Perspektiven. Theorie, Forschung und Praxis Sozialer Arbeit, Bd. 2. Opladen; Berlin; Farmington Hills, MI: Verlag Barbara Budrich.
Essl, Günter (2006): Forschungsdesign der qualitativen Sozialforschung. In: Flaker, Vito; Schmid, Tom (Hrsg.) (2006): Von der Idee zur Forschungsarbeit. Forschen in Sozialarbeit und Sozialwissenschaft. Wien: Böhlau. S. 101-123.
Geppl, Monika; Hajek, Wolfgang & Thaller, Andreas (2011): Wirkungsorientierte Steuerung in der österreichischen Bundesverwaltung. In: Bauer, Helfried; Biwald, Peter & Dearing, Elisabeth (Hrsg.) (2011): Gutes Regieren. Konzepte - Realisierungen - Perspektiven. Öffentliches Management und Finanzwirtschaft Bd. 13. Wien, Graz: NWV. S. 421-430.
Haller, Dieter (2011): Wirkungsforschung zur Entwicklung der Professionalität, Identität und Legitimation Sozialer Arbeit. In: Eppler, Natalie; Miethe, Ingrid & Schneider, Armin (Hrsg.): Qualitative und quantitative Wirkungsforschung. Ansätze, Beispiele, Perspektiven. Theorie, Forschung und Praxis Sozialer Arbeit, Bd. 2. Opladen; Berlin; Farmington Hills, MI: Verlag Barbara Budrich. S. 235-254.
Heil, Karolus; Heiner, Maja & Feldmann, Ursula (Hrsg.) (2001): Evaluation sozialer Arbeit. Eine Arbeitshilfe mit Beispielen zur Evaluation und Selbstevaluation. Frankfurt am Main: Eigenverlag des Deutschen Vereins für öffentliche und private Fürsorge.
Hüttemann, Matthias (2011): Effekthascherei oder wirklicher Fortschritt? Ein Kommentar zur Wirkungsorientierung in Forschung und Praxis der Sozialen Arbeit. In: Eppler, Natalie; Miethe, Ingrid & Schneider, Armin (Hrsg.) (2011): Qualitative und quantitative Wirkungsforschung. Ansätze, Beispiele, Perspektiven. Theorie, Forschung und Praxis Sozialer Arbeit, Bd. 2. Opladen; Berlin; Farmington Hills, MI: Verlag Barbara Budrich. S. 53-67.
Hüttemann, Matthias; Sommerfeld, Peter (2007): Forschungsbasierte Praxis. Professionalisierung durch kooperative Wissensbildung. In: Sommerfeld, Peter; Hüttemann, Matthias (Hrsg.): Evidenzbasierte Soziale Arbeit. Nutzung von Forschung in der Praxis. Baltmannsweiler: Schneider. S. 40-57.
Kommission der Europäischen Gemeinschaften (2001): Europäisches Regieren. Ein Weißbuch. Brüssel: KOM (2001) 428 endgültig. Online unter: http://eur-lex.europa.eu/LexUriServ/site/de/com/2001/com2001_0428de01.pdf (download am 31. 07.2012).
Krenn Benedikt (in Vorbereitung): QUALMS2.0 - Wirkungsbasierte Qualitätsentwicklung im Verein Wiener Jugendzentren. Inhalte - Schwerpunkte - Perspektiven. Masterthesis. Wien: FH Campus Wien.
May, Michael (2011): Wirkung und Qualität in den verschiedenen Ansätzen quantitativer und qualitativer Evaluationsforschung. In: Eppler, Natalie; Miethe, Ingrid & Schneider, Armin (Hrsg.) (2011): Qualitative und quantitative Wirkungsforschung. Ansätze, Beispiele, Perspektiven. Theorie, Forschung und Praxis Sozialer Arbeit, Bd. 2. Opladen; Berlin; Farmington Hills, MI: Verlag Barbara Budrich. S. 33-52.
OECD 2009: Glossar entwicklungspolitischer Schlüsselbegriffe aus den Bereichen Evaluierung und ergebnisorientiertes Management. Online unter: http://www.oecd.org/dataoecd/40/7/43184177.pdf (download am 31.07.2012).
Otto, Hans-Uwe (2007): What works? Expertise. Zum aktuellen Diskurs um Ergebnisse und Wirkungen im Feld der Sozialpädagogik und Sozialarbeit - Literaturvergleich nationaler und internationaler Diskussion. Unter Mitarbeit von: Albus, Stefanie; Polutta, Andreas; Schrödter, Mark & Ziegler, Holger. Berlin: Arbeitsgemeinschaft für Kinder und Jugendhilfe.
Otto, Hans-Uwe; Polutta, Andreas & Ziegler, Holger (Hrsg.) (2010): What Works - Welches Wissen braucht die Soziale Arbeit? Zum Konzept evidenzbasierter Praxis. Opladen; Farmington Hills: Verlag Barbara Budrich.
Polutta, Andreas (2010): Wirkungsorientierung und Profession. In: Soziale Passagen, 2. Jahrgang, Nr. 1. S. 47-62.
Schedler, Kuno; Proeller, Isabella (2009): New Public Management. 4. Aufl. Bern; Stuttgart; Wien: UTB.
Schneider, Armin (2011): Professionelle Wirkung zwischen Standardisierung und Fallverstehen: Zum Stand der Wirkungsforschung. In: Eppler, Natalie; Miethe, Ingrid & Schneider, Armin (Hrsg.): Qualitative und quantitative Wirkungsforschung. Ansätze, Beispiele, Perspektiven. Theorie, Forschung und Praxis Sozialer Arbeit, Bd. 2. Opladen; Berlin; Farmington Hills, MI: Verlag Barbara Budrich. S. 13-32.
Seiwald, Johann; Geppl, Monika & Thaller, Andreas (2011a): Handbuch Wirkungsorientierte Steuerung. Unser Handeln erzeugt Wirkung. Version 4.0. Dezember 2011. Wien: Bundesministerin für Frauen und Öffentlichen Dienst im Bundeskanzleramt Österreich. Online unter: http://www.imag-gendermainstreaming.at/cms/imag/attachments/1/3/7/CH0561/CMS1301925824496/handbuch_wirkungsorientierte_steuerung.pdf (download am 31.07.2012).
Seiwald Johann, Geppl Monika & Thaller Andreas (2011b): Handbuch Ziele und Indikatoren - auf Untergliederungs-, Globalbudget- und Detailbudgetebene. Version 3.0. Dezember 2011. Wien: Bundesministerin für Frauen und Öffentlichen Dienst im Bundeskanzleramt Österreich. Online unter: http://www.imag-gendermainstreaming.at/cms/imag/attachments/1/3/7/CH0561/CMS1301925824496/handbuch_ziele_und_indikatoren.pdf (download am 31.07.2012).
Seiwald Johann; Geppl Monika; Thaller Andreas & Timischl Hannes (2012): Handbuch Ressortinternes Wirkungscontrolling - Ressorts wirkungsorientiert steuern. Version 2.0. Jänner 2012. Wien: Bundesministerin für Frauen und Öffentlichen Dienst im Bundeskanzleramt Österreich. Online unter: http://www.imag-gendermainstreaming.at/cms/imag/attachments/1/3/7/CH0561/CMS1301925824496/handbuch_ressortinternes_wirkungscontrolling.pdf (download am 31.07.2012).
Sommerfeld, Peter; Hüttemann, Matthias (Hrsg.) (2007): Evidenzbasierte Soziale Arbeit. Nutzung von Forschung in der Praxis. Baltmannsweiler: Schneider.
Spiegel, Hiltrud von (2000): Methodische Hilfe für die Gestaltung und Evaluation des Prozesses der Zielfindung und Zielformulierung im Hilfeplanverfahren. Expertise zum Projekt "Familiäre Bereitschaftsbetreuung". DJI-Arbeitspapier Nr. 5-158. Online unter: http://www.dji.de/hpv/cd/pdf/2.0/2.6.pdf (download am 31.07.2012).
Stockmann, Reinhard (2006): Evaluation und Qualitätsentwicklung. Eine Grundlage für wirkungsorientiertes Qualitätsmanagement. Münster: Waxmann.
Verband Wiener Wohnungslosenhilfe (Hrsg.) (2011): Obdach. Fertig. Los. Jahresbericht 2010. In Kooperation mit "wieder wohnen". Wien.
Über die Autorin
Mag.a Florentina Astleithner, Jg. 1969
|